Helisüsteemi uuendamine

Collapse
X
 
  • Kellaaeg
  • Show
Clear All
new posts
  • moi
    Liige
    • 01/2003
    • 7729

    #106
    Vs: Helisüsteemi uuendamine

    OK, seega tundub üsna nigel kõrgete valjukas olema. Põhimõtteliselt saaks selle isegi filtriga enam vähem sirgeks RC paraleelse ahelaga järjestikku valjukaga, kui väga tahta aga tundlikus tuleks kõvasti alla.
    Mis kõlariga/valjukatega on tegu, millise esipaneeliga ja valjukate asetusega?
    viimati muutis kasutaja moi; 18 December 2018, 14:05.

    Comment

    • madis64
      Liige
      • 02/2015
      • 1764

      #107
      Vs: Helisüsteemi uuendamine

      Võiks ka kõrgete valjuka filtrist lahti ühendada ja otse labi konde ära mõõta - saaks ettekujutuse, mida te endast ilma ümbritseva kaaskonnata kujutab.
      (jälle üks moi omaaegseid häid soovitusi)

      Comment

      • moi
        Liige
        • 01/2003
        • 7729

        #108
        Vs: Helisüsteemi uuendamine

        Ma saan aru, et seda on juba tehtud, muidugi valjukat kõlarist välja võtmata ja nii ongi õigem.

        Tegelikult hakkasin vaatama, et bassi valjukal on ka piltidel ilmselt kõrgem ots ruumi peegeldustega, seal oleks ka vaja 3 ms gated pilti vaadata ja selle järgi üritada kõrgetega kokku ajada.
        viimati muutis kasutaja moi; 18 December 2018, 14:23.

        Comment

        • Huviline35
          Liige
          • 02/2014
          • 40

          #109
          Vs: Helisüsteemi uuendamine

          Esmalt postitatud madis64 poolt
          Võiks ka kõrgete valjuka filtrist lahti ühendada ja otse labi konde ära mõõta - saaks ettekujutuse, mida te endast ilma ümbritseva kaaskonnata kujutab.
          (jälle üks moi omaaegseid häid soovitusi)
          Läbi konde?Otse elementi sai tehtud.
          Moi,midbass 1kHz alates erinevus maksimum 1db.Kui tegin tweeteri mõõtmise tweeteri enda kõrguselt,siis oli +3db lõpu ots.
          viimati muutis kasutaja Huviline35; 18 December 2018, 15:46.

          Comment

          • moi
            Liige
            • 01/2003
            • 7729

            #110
            Vs: Helisüsteemi uuendamine

            Ega ma nüüd nendest viimastest postides täpselt polegi aru saanud, mida ja kuidas sa siis lõpuks ikkagi mõõtsid.
            Ehk kirjeldad natuke ja paned REW faili kuhugi üles.

            Comment

            • Huviline35
              Liige
              • 02/2014
              • 40

              #111
              Vs: Helisüsteemi uuendamine

              Võimendist kaabel otse elementi.Signaal hdmi-ga ressiiverisse. Esimene mõõtmine toimus mikkri eri kõrgustel,suunaga elemendi keskele.Teine mõõtmine mikker samal kõrgusel.

              Comment

              • OSX
                Üldmoderaator
                • 02/2007
                • 5594

                #112
                Vs: Helisüsteemi uuendamine

                Otse võimendi taga saab küll kui tead mida teed ja sweep allapoole alumist piirsagedust ei lähe. Turvalisem on läbi konde teha, kui peaks mingi siirdeprotsess vms juhtuma, siis piirab ära.
                Kui tõde võib välja öelda ainult sosinal, on riigi vallutanud vaenlane.
                Konfutsius

                Comment

                • moi
                  Liige
                  • 01/2003
                  • 7729

                  #113
                  Vs: Helisüsteemi uuendamine

                  Esmalt postitatud Huviline35 poolt
                  Teine mõõtmine mikker samal kõrgusel.
                  Kõlar oli kus, kuidas ruumis paigutatud ja mikker oli kui kaugel kõrgel valjukate suhtes?
                  Küsin veel kord REW faili.

                  Comment

                  • Huviline35
                    Liige
                    • 02/2014
                    • 40

                    #114
                    Vs: Helisüsteemi uuendamine

                    Kõlar 0.9m posti otsas,meeter seintest.Mikker teise samasuguse posti peal 1m kõlarist ja umbes kahe elemendi vahele suunaga(pigem kõrguselt tweeteri kasuks).

                    viimati muutis kasutaja Huviline35; 18 December 2018, 18:09.

                    Comment

                    • vasaraonu
                      Üldmoderaator
                      • 12/2007
                      • 1874

                      #115
                      Vs: Helisüsteemi uuendamine

                      Lingid viivad eikuhugi:
                      See link on aegunud või seda pole kunagi olnudki!
                      Firefox Send võimaldab saata faile üle ohutu, privaatse ja krüpteeritud kanali. Failid kustutatakse automaatselt, et need ei jääks internetti igaveseks.
                      Keegi pole targemaks muutunud sellest, et mind lolliks peab.

                      Comment

                      • moi
                        Liige
                        • 01/2003
                        • 7729

                        #116
                        Vs: Helisüsteemi uuendamine

                        Selge.
                        Kõrgetest ilmselt midagi rohkem välja ei punnita, see 7 dB ja rohkem langust alates 5 kHz teebki heli tuhmiks.
                        Filtriga saaks enam vähem selle sirgeks aga siis ei sobiks tundlikus enam bassika omaga kokku ja bassikal takistitega tundlikust maha võtta pole kuigi mõistlik.
                        Kas kõrged on mingid erilised, mingi suunaja, erilise võrega või millegi sellisega? Või on äkki ihtsalt ebaõnnestunud eksemplar?
                        Natukene tugevama signaaliga oleks võinud mõõta, oleks moonutuste numbrid paremad, hetkel upuvad moonutused praktiliselt mürasse aga see ei muudaks midagi filtri jaoks.

                        Comment

                        • moi
                          Liige
                          • 01/2003
                          • 7729

                          #117
                          Vs: Helisüsteemi uuendamine

                          Esmalt postitatud vasaraonu poolt
                          Lingid viivad eikuhugi:
                          Ilmselt jäid hiljaks.

                          Comment

                          • Huviline35
                            Liige
                            • 02/2014
                            • 40

                            #118
                            Vs: Helisüsteemi uuendamine

                            Mõned uuendused:

                            Click image for larger version

Name:	Inkedxsim viimane -5db_LI.jpg
Views:	1
Size:	17,0 KB
ID:	871545
                            -5db midbassi ja kõrgete esimene ots.

                            Click image for larger version

Name:	xsim viimane -5db fr sys2.jpg
Views:	1
Size:	83,8 KB
ID:	871546


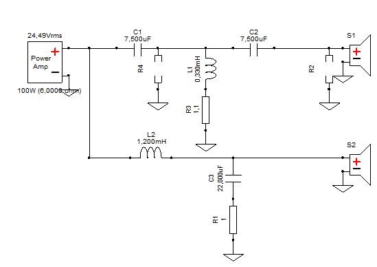
                            Saaks siledamaks,aga -10db midbassi kärpida vast liiast.Arvestades veel seda,et mikker otse tweeterile näitas 2-3 db lisa ja just lõpu otsa.Peab kuulama.Lõpuks on oma kõrv otsustaja,paberil võib ju kõik perfektne olla.Vaadates originaal crossi,siis siit ka põhjus miks lõpus 33ohm takisti.Võiks veel proovida teise kõlari tweetrit eraldi,võibolla tõesti mingi defekt.Kirjade järgi peaks 70kHz maha mängima.
                            viimati muutis kasutaja Huviline35; 18 December 2018, 20:57.

                            Comment

                            • moi
                              Liige
                              • 01/2003
                              • 7729

                              #119
                              Vs: Helisüsteemi uuendamine

                              See 1 oom võib juba bassi mängimist mõjutada parem ära pane.
                              Võibolla tõesti täpselt kõrgete teljel ei kukugi ülevalt poolt 5 kHz ära? Sedasi tundub ka kõige esimeselt "Sony terve koosluses" mõõtmiselt, seal on lihtsalt kogu kõrgete nivoo natuke liiga madal. Siis peaks sellelt kõrguselt mõõtma ka bassika ASK, võibolla saab natuke parema kokku ja hiljem muidugi ka sellel kõrgusel kuulama.
                              Mõni pilt sellest kõrgete valjukast poleks ka paha.

                              Comment

                              • Huviline35
                                Liige
                                • 02/2014
                                • 40

                                #120
                                Vs: Helisüsteemi uuendamine

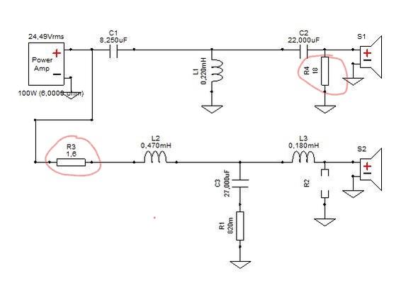
                                Peaks lõpplik olema.Sai proovitud erinevaid järkusid ja tundub,et antud bassikale sobib 2 järgu variant.Sagedused kuni 150Hz püsivad muutumatuna(sai proovitud 3ms varianti ja ilma).Tundlikus jäeb suht kehva,aga seda oli tunda/kuulda juba originaalseades.

                                Click image for larger version

Name:	cross uus fr.jpg
Views:	1
Size:	88,5 KB
ID:	871548
                                Click image for larger version

Name:	cross uus full fr.jpg
Views:	1
Size:	90,7 KB
ID:	871549
                                Click image for larger version

Name:	cross uus imp..jpg
Views:	1
Size:	93,5 KB
ID:	871550
                                Click image for larger version

Name:	cross uusl komp2..jpg
Views:	1
Size:	44,1 KB
ID:	871551
                                Kuhu lõikesagedus jäeb,kas kummagi valjuka karakteristiku liitumiskohta või faasi nö.teljejoonele(graafikus puntiiriga).
                                viimati muutis kasutaja Huviline35; 19 December 2018, 17:15.

                                Comment

                                Working...