See skeem ühendaks kahte erinevat arduino skeemi ja seda kodeeringut nii hästi ei tunne. Jagati linki, kus üks teise ehitusega samamoodi toimiv asi ja uurides seda tundus nagu rohkem sobivam resiivri puhul kasutamiseks, heli sutes tundlikum.
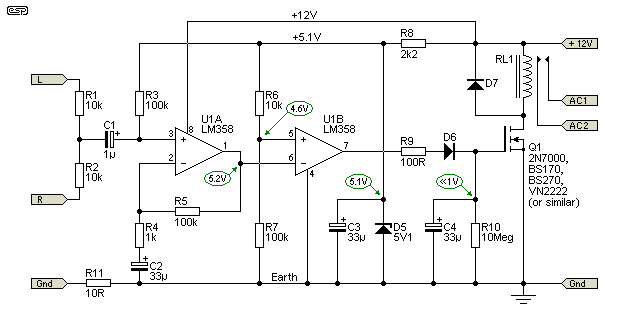
Skeem oleks ise selline aga vist miskit ei muutuks kui +12V muuta ka +5V Relee tuleks +5v

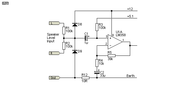
Seda sisendit tuleks siis kasutada alguses.
Skeem oleks ise selline aga vist miskit ei muutuks kui +12V muuta ka +5V Relee tuleks +5v
Seda sisendit tuleks siis kasutada alguses.
Comment