DIY 12 V auto akulaadija (kuni 100Ah)

Collapse
X
 
  • Kellaaeg
  • Show
Clear All
new posts
  • a1
    Liige
    • 02/2003
    • 1946

    #16
    Vs: DIY 12 V auto akulaadija (kuni 100Ah)

    Esmalt postitatud DIY Builder poolt
    Ise teeks poolperjood aladi. Siis ei tohiks dioodid kuumaks minna. Skeemis pole ka peale silda lüüti. Kas tõesti seda pole vaja ?
    Täisperioodalaldis läbib laadimisvool ühe poolperioodi jooksul kahte dioodi, poolperiood alaldis ühte dioodi. Voolu suurus (üldistame veidi) on sama ja seega ka kuumaks läheb diood sama palju.
    Lüüti pole vaja, sest selle aset täidab laetav aku.
    viimati muutis kasutaja a1; 01 December 2018, 20:05.

    Comment

    • A.R.
      Liige
      • 02/2008
      • 5954

      #17
      Vs: DIY 12 V auto akulaadija (kuni 100Ah)

      Kunagi, 70-ndatel. kirjutasid raamatud, et akut tuleb (võib) laadida vooluga 1/10 Ah-dest.
      Seega 10 tundi laadimist.
      Kui ilmusid Zigulid, siis rääkisid raamatud 1/20-st ja 20 tundi laadimist.

      Kui suur see laadimisvool võiks kaasajal olla?

      Comment

      • elukaz
        Liige
        • 01/2005
        • 3673

        #18
        Vs: DIY 12 V auto akulaadija (kuni 100Ah)

        Ei laeta enam vooluga, pingega hoopis. Vool võib sealjuures kasvõi 100A olla kui laadijal jaksu on ja aku vastu oskab võtta.
        Ma ei saa sellest aru, järelikult on see vale.

        Comment

        • DIY Builder
          Liige
          • 11/2018
          • 6

          #19
          Vs: DIY 12 V auto akulaadija (kuni 100Ah)

          Esmalt postitatud Svago poolt
          Türistoriga on nii, et enamuse skeemide puhul toimub faasijuhtimine. Türistor avaneb ja trafo lausa ragiseb sisselülitusel suuremast vooluimpulsist, eriti poolperioodalaldi puhul.
          Ma teeks türistoride või sümmistoriga reguleeritava hoopis võrgu poolelt.
          Käivitusseade on mul küll tehtud kahe 200A türistoriga sec poolel, kuid käivitamine käib sellega hetkega.

          Зарядное устройство для автомобильного аккумулятора с регулировкой по первичке - Еще на сайте вы найдёте нужную вам схему, а также информацию по разделам: Усилители,Радио,Жучки,Схемы для начинающих радиолюбителей и многое другое


          Tänapäeval on olemas ka dinistor, näiteks db3, mida võiks kasutada neoonlambi asemel.

          Aga noh maitseasi ja teinekord ei peagi teiste vigadest õppima

          Skeem on huvitav. Kas trafo sekundaar-mähis peab tingimatta olema keskväljavõttega ? Kuidas türistor vooluimpulssi saab ?

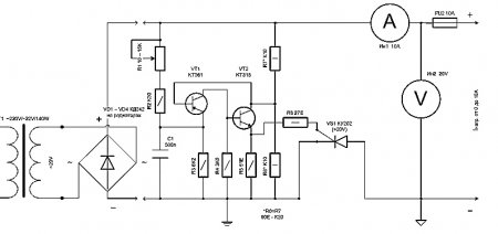
          Click image for larger version

Name:	s51130229.jpg
Views:	1
Size:	32,8 KB
ID:	871514


          Kui kasutada ühte nendest skeemidest. Kas väljalülitus relee lisamisest on kasu. Kui aku on laetud. Saab türistor vooluimpulssi. Mis omakorda rakendab relee. Ja relee lülitab välja ahelad mis on peale dioodsilda. Või igaljuhul saab trafo vooluimpulss löögi ?

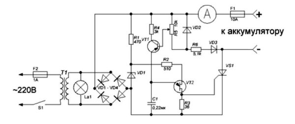
          Click image for larger version

Name:	4htransr40589.jpg
Views:	1
Size:	16,4 KB
ID:	871515

          Click image for larger version

Name:	2266587.jpg
Views:	2
Size:	24,0 KB
ID:	871516

          Comment

          • klm
            Liige
            • 08/2004
            • 1441

            #20
            Vs: DIY 12 V auto akulaadija (kuni 100Ah)

            Kui aega rohkem käes, siis võib plii akut ka pidevas järellaadimise režiimis laadida .
            Pideva järellaadimise vool on 1/100 aku mahtuvusest.

            Minul ruuteri aku töötab niimoodi juba 8 aastat.
            MINULE EI MEELDI KUI MÕNINGAD ISIKUD MINU POSTITUSI MUUDAVAD,
            KUI POSTITUS EI SOBI SIIS PALUKS SEE KUSTUTADA !

            Comment

            • Svago
              Liige
              • 09/2013
              • 3151

              #21
              Vs: DIY 12 V auto akulaadija (kuni 100Ah)

              Esmalt postitatud elukaz poolt
              Ei laeta enam vooluga, pingega hoopis. Vool võib sealjuures kasvõi 100A olla kui laadijal jaksu on ja aku vastu oskab võtta.
              Pingega laaditakse auto peal ja odavate akulaadijatega. Keegi ei hakka ju ehitama 100A vooluga laadijat (trafo, dioodid), et laadida näiteks enamlevinud 55Ah akut. Auto peal laetakse tõesti väga tühja akut algul max vooluga (mis võib olla 50..100A), mida generaator olenevalt võimsusest ja pööretest suudab välja anda.

              Toon näiteks ühe Ostast ostetud saksa kvaliteetakulaadija. Peale on kirjutatud 8A. Tegelikult suutis vaevu välja anda tühja akuga 4,4A. Selle laadimisvool hakkab pidevalt vähenema, mida rohkem aku täis saab ja pinge klemmidel tõuseb. Kuna pinget muuta ei saa, siis laadimine läheb ajaliselt väga pikaks. Mõnel vana vene omal oli selleks ümberlüliti ja trafol palju väljavõtteid (kas sec või primaarmähisel). Iga teatud aja tagant tõsteti pinget, et laadimisvool oleks OK. See on samuti käsitsi voolugeneraatori imiteerimine
              Ühtlase vooluga laadides (õige voolugeneraator) ei ole vaja karta lühist – ei juhtmete kokkusattumisel ega ka aku mõne purgi lühise korral. Pinge järgi laadides läheks laadija suure laadimisvoolu tõttu rikki või mõnel sulavkaitse, mis läheb katkestusse. Ühtlase vooluga laadides saab arvutada õige trafo, dioodid ja reguleerimiselemendi – olgu selleks siis transistor või türistor, ilma neid üle koormamata.
              Stabiilse laadimisvoolu järgi on lihtne hinnata ka aku mahutavust ja vajadusel uus osta.

              Kas trafo sekundaar-mähis peab tingimata olema keskväljavõttega ?

              Trafol ei pea olema keskväljavõtet, või kasutada ühe secmähisega ja dioodsillaga varianti. Kui reguleerida sümmistoriga primaarpoolelt, siis sümmistor vajab sümboolset min radikat, kuna vool ja sellel eralduv võimsus on väike. 8A puhul vajab radikat sellisel juhul vaid sec dioodsild. 25A, 35A, 50A dioodsilla võib panna ühele radikale ja korpusest isoleerida. Si jaoks ei ole probleem ka 80°C ja rohkem. Mul oli vana iseehitatud laadijal Ge transid – MP26B, P4B ja P210A. Viimased 2 moodustasid darlingtoni. Ge transid kannatavad poole Si lubatud temperatuurist. Si tollal ei olnud.
              Kui kasutada sec poolel türistore, siis tuleb kasutada faasijuhtimist. Poolperioodalaldi korral on vaja laadimisvoolu saamiseks kõrgemat pinget ja vooluimpulsid on suured. Trafo teeb tänu üksikutele suurtele vooluimpulssidele koledat häält ja ei kasuta selle võimsust ratsionaalselt ära.

              Üldiselt tasub ise ehitada, kui on olemas odav trafo või võimalus selle ümbermähkimiseks. Kui sobiva peab poest ostma, siis on mõttekam osta tööstuslik laadija. Võimalus on veel Ostast midagi leida – nii trafo kui laadija.
              Lääne omadel peab voolu jagama 2-ga, siis ehk kõlbab. Antud juhul siis 20A.
              Kui laadimisaeg pole oluline, siis kõlbab ka väiksema vooluga laadija.

              Akulaadijatest on foorumis juttu olnud ennegi ja kasuta otsingut.

              Comment

              • Shele
                Liige
                • 02/2008
                • 2418

                #22
                Vs: DIY 12 V auto akulaadija (kuni 100Ah)

                Esmalt postitatud elukaz poolt
                Ei laeta enam vooluga, pingega hoopis. Vool võib sealjuures kasvõi 100A olla kui laadijal jaksu on ja aku vastu oskab võtta.
                Elektrolüüs toimib ainult voolu toimel. Pinge on vajalik voolu tekitamiseks ja on antud asjas sekundaarne.

                Comment

                • Svago
                  Liige
                  • 09/2013
                  • 3151

                  #23
                  Vs: DIY 12 V auto akulaadija (kuni 100Ah)

                  elukaz pidas ilmselt silmas lihtsustatult - laadimine: U=const. või I=const.

                  Comment

                  • Mees Metsast
                    Liige
                    • 06/2005
                    • 422

                    #24
                    Vs: DIY 12 V auto akulaadija (kuni 100Ah)

                    Esmalt postitatud Svago poolt
                    Mul on ca 50 aastat tagasi ehitatud voolugeneraatoriga laadija, mis on tehtud 12A militaarse P210A Ge transistori baasil, mis on omakorda 1000cm² radikal ja pideva 6A vooluga laadides läheb päris kuumaks, kuid läbi ei lähe - isegi mitte lühistades.

                    Huvitav palju seal sellele transile võimsust soojuseks ka läks, et seal üksi nii hästi vastu pidas (mis oli sisend-, väljundpinge)? Andmete järgi peaks sellel transil Rjc olema 1 C/W, Rcs ei tea aga TO-3 puhul neti andmeil isoleeritult 0.4 C/W. Ehk kui radikas on 50C, siis 25W puhul oleks maksimaalne lubatud 85C? juba käes ja kui väike varu jätta ja ainult 75C lubada, siis see juba 17,86W juures käes (P = (Tj - Ts) / (Rjc + Rcs)) või ei läinudki niipalju soojuseks?
                    Abiks arvutustel: Oomiproge, Võimuproge
                    Kahtled mõne muusikapala/albumi kvalikteedis? Ei kõla nagu päris nii? Hajuta viimased kõhklused programmiga AudioVisualizer !

                    Comment

                    • elukaz
                      Liige
                      • 01/2005
                      • 3673

                      #25
                      Vs: DIY 12 V auto akulaadija (kuni 100Ah)

                      Ma pidasin silmas Imax@Umax, sama nagu liitiumi laadimisel või labori toiteplokil. Pinge määrad aku järgi ja voolu laadija järgi. Kui te vooluga laete siis pinget nagu ei kontrolligi? Ses suhtes auto genekas 100 aastat ära proovitud asi mis töötab. Sama põhimõte.
                      Ma ei saa sellest aru, järelikult on see vale.

                      Comment

                      • Svago
                        Liige
                        • 09/2013
                        • 3151

                        #26
                        DIY 12 V auto akulaadija (kuni 100Ah)

                        Esmalt postitatud Mees Metsast poolt
                        Huvitav palju seal sellele transile võimsust soojuseks ka läks, et seal üksi nii hästi vastu pidas (mis oli sisend-, väljundpinge)?
                        Mul on reguleeritud selliselt, et isegi lühise korral vool üle 6A ei lähe, kuna akud on olnud 55Ah ja mõni ka 60Ah. Algselt oli mõeldud motika 6V aku laadimiseks ja tegin kohe ka perspektiivitundega 12V jaoks. Temperatuuri pole mõõtnud, olen käega katsunud laadimise lõpus, ca 40C...50C, samas päris laadimise lõpus vool väheneb olenevalt aku seisukorrast. Kui poteka maha keeran, siis pärast kuumenemist laeb veel 1A lekkevooluga Kasutanud olen varem põhiliselt talvel külmas garaažis, kui uusi akusid polnud saada. Transistor on militaarne ja nende temperatuuriparameetrid on tavaliselt paremad kui laiatarbel. Trafo on TS-200 baasil tehtud, koormuseta pinge oli tollal mäletamist mööda 16V. Paar korda olen tuuninud, kuid lõputransistor + radikas jäi samaks. Ühel võimsamal variandil oli ka 2 sama lõputransistori paralleelselt.

                        Esmalt postitatud elukaz poolt
                        Kui te vooluga laete siis pinget nagu ei kontrolligi? Ses suhtes auto genekas 100 aastat ära proovitud asi mis töötab. Sama põhimõte.
                        Ikka kontrollin, releega komparaator lülitab aku tagant ära, kui pinge tõuseb üle 14,5V. Sama relee toimib ka treenimisel, kui pinge langeb tühjenemisel alla 10,5V.
                        viimati muutis kasutaja Scott; 07 December 2018, 20:31. Põhjus: järjestikpostitused kokku

                        Comment

                        • elukaz
                          Liige
                          • 01/2005
                          • 3673

                          #27
                          Vs: DIY 12 V auto akulaadija (kuni 100Ah)

                          Aga mis mõte on voolu piirata kui pinge pole saavutatud? Peale laadija kaitsmise.
                          Ma ei saa sellest aru, järelikult on see vale.

                          Comment

                          • Svago
                            Liige
                            • 09/2013
                            • 3151

                            #28
                            Vs: DIY 12 V auto akulaadija (kuni 100Ah)

                            Esmalt postitatud elukaz poolt
                            Aga mis mõte on voolu piirata kui pinge pole saavutatud? Peale laadija kaitsmise.
                            Tegelikult on mõlemad piirid reguleeritavad, kuid pärast +14.7V hakkabi intensiivselt H2 eralduma. See ülemine pinge sõltub muidugi ka elektrolüüdi tihedusest, temperatuurist jne. Lihtsalt on mugav selliselt piirata. Samal põhjusel on ka auto pingeregulaator +14,5V max.

                            Kui laadida U=const., siis seda võib nimetada kiirlaadimiseks. Odavaid laadijaid ei saa nimetada kiirlaadijateks, kuna nad ei anna isegi 1/10 aku mahutavusest voolu välja ja isegi mitte tühja aku korral. Eespool tõin juba näite, kus 8A laadija vool oli 4,4A. 8A oli tegelikult sulavkaitse, mis läheb läbi lühistamisel või ülekoormusel. Ka trafo sec mähis oli arvesrtud 3A...4A ja termokaitse rakendub ülekuumenemisel. Kontrollitud vooluga I=const. on aku eluiga lihtsalt pikem.
                            Eks see ole maitse asi, kas valida I=const. või U=const. Mulle meeldib igatahes esimene variant ja pikk akude eluiga tõestab seda.

                            Создание глобальной системы позиционирования началось в США в 1978 г. с запуска первого спутника Navstar. В то время министерство обороны решило помочь 40 тыс. американским военнослужащим научиться определять свои координаты на земле, в воде и воздухе.


                            Современное зарядное устройство для кислотных свинцовых батарей должно поддерживать ряд задач:
                            • контролировать и стабилизировать ток заряда;
                            • учитывать температуру электролита и не допускать его нагрева более 45 градусов прекращением питания.
                            Возможность проведения контрольно-тренировочного цикла для кислотной батареи автомобиля с помощью зарядного устройства является необходимой функцией, включающей три этапа:

                            1. полный заряд аккумулятора до набора максимальной емкости;
                            2. десятичасовой разряд током 9÷10% от номинальной емкости (эмпирическая зависимость);
                            3. повторный заряд разряженного аккумулятора.
                            viimati muutis kasutaja Svago; 03 December 2018, 20:09.

                            Comment

                            • Svago
                              Liige
                              • 09/2013
                              • 3151

                              #29
                              Vs: DIY 12 V auto akulaadija (kuni 100Ah)

                              50A..100A laadimisvoolu on auto generaatoril algsel laadimisel vaid siis, kui aku on pärast käivitamist täiesti tühi – s.t. et pinge on 6X1,7V=10,2V. Kui pinge on alla seda, siis selline aku tuleb kohe asendada. Korras aku ja auto korral ei lange see pinge pärast käivitamist mitte kunagi nii madalale ja tegelikult laetakse akut ikkagi palju väiksema vooluga - seda isegi algul ja eriti paljude tänapäevaste lisatarbijate tõttu. Keegi ei kasuta ka pärast külmkäivitust suuri mootoripöördeid. Tegelikult laetakse autol korras akut konstantse pinge järgi, kuid suhteliselt ühtlase vooluga.

                              Küsimus on selles, et miks ma motikale sellise voolugeneraatoriga akulaadija tollal tegin?
                              Jawa akul oli kaasas voldik, kus olid soovituslikud happetihedused sõltuvalt kliimavöötmest, laadimise pinged, voolud , laadimisaeg ja lubatud temperatuurid. Jawa 6V ja 14Ah aku on küll Pb aku, kuid mitte starter tüüpi.

                              Voldikus oli kirjas, et laetakse ühtlase 1/10 mahutavusest 1,4A vooluga kuni max pingeni 3X2,7V ehk akupingeni 7,9…8,1V. Aku oli uus – elektrolüüti polnud tootmisel sees olnud. Hiljem kasutati autode puhul kuivlaetud akusid, kus esmane laadimine oli juba tehases tehtud ja pärast seda elektrolüüt välja valatud. Enne kasutusele võttu tuli elektrolüüt sisse valada ja enne autole paigaldust aku treenida. Tänapäeval müüakse põhiliselt elektrolüüdiga ja laetud akusid, kuid siiski treenimata. Päris tihti on akud seisnud pikka aega. Tegelikult peaks neid teatud aja järel uuesti laadima sõltuvalt aku tüübist.

                              Ka Jawa akule tuli teha voldiku kohaselt 3X treeningtsükkel pärast happe sisevalamist ja mõningast seismist enne laadimise algust. Kui ma oleks laadinud tollaste lihtsate akulaadijatega, mis koosnesid vaid väljavõtetega trafost ja alaldist, siis ma oleks pidanud 10..12 tundi jälgima laadimist ja astmeliselt seda muutma, et hoida 1,4A voolu konstantsena. Mingeid elektroonilisi lahendusi tollal polnud.

                              Seepärast otsustasingi teha voolugeneraatoriga laadija ja veidi hiljem ka automaatse treenimisseadme - stabilitronid, transid, relee. Lisaks olid tollal akulaadijad defitsiitsed, eriti 6V-sed. Ega tollal eraisikutel polnudki palju motikaid, rääkimata autodest.
                              Ja sama varianti kasutan ma ka startertüüpi akude korral Aku treenimist kasutan ma alati uue aku ostmisel ja igal sügisel enne külmade tulekut. Treenimine – sügav tühjendamine/laadimine I=const. suurendab märgatavalt aku mahutavust ja saab selgitada välja ka selle mahutavuse, et talvel külmaga mitte hätta jääda.

                              Hiljem oli mul tehtud eraldi treenija 2 komparaatoriga K521SA3, kuid viimastel olen selle paigaldanud juba akulaadijasse ja teinud KR1006VI1-ga. 1980.a. tegin ühele suure kolhoosi masinapargi laadimispunktile sellise eraldi treenija ja kirjutasin ka ratsi. Akumees andis väga positiivse hinnangu ja tellis veel 2 tk. juurde. Ülemused seda akude mahutavuse suurenemist treenimisel ei uskunud ja lükkasid ratsi tagasi. Kui oleks pannud mõne neist kaasautoriks, oleks olnud hoopis teine jutt … see oli tollal tüüpiline. Võimsa traktorite/veoautode käivitusseadme valmistamise ja ratsi puhul saigi nii tehtud ning preemia oli päris korralik. Hiljem tegin ka omale kahe 200A-se türistori ja 9A LATRi baasil käivitusseadme. Erinevus oli eelmisest vaid selles, et käivitus automaatselt, kui pinge langes alla teatud väärtuse. Traktorite oma oli 2 dioodi ja türistoriga ja käivitas korras traktori hetkega.

                              TPI õppimise ajal tuli plii- ja leelisakude kohta teha mahukas referaat sõjalise kateedris, keemiakursusel tegin 2 referaati – üks akude sulfatiseerumise kõrvaldamise tehnoloogia ja teine akude keskkonnasõbraliku utiliseerimise tehnoloogia. Sulfatiseerumise kõrvaldamise tehnoloogia väljatöötamisest oli hiljem ka praktilist kasu, kui autoakud olid defitsiitsed ja elustasin 1Ah jääkmahutavusega Volga aku. Aku töötas pärast seda veel 2 aastat. Antud referaaditeemad sai tollal ise valida – vastasel korral oleks seda teinud õppejõud.
                              Ei hakka selgitama, milline füüsikalis-keemiline erinevus on laadides Pb akut U=const. võrreldes I=const.
                              Lugesin ka netist selleteemalisi vastandlikke lääne kirjutisi – need olid väga äri nägu.

                              Comment

                              • elukaz
                                Liige
                                • 01/2005
                                • 3673

                                #30
                                Vs: DIY 12 V auto akulaadija (kuni 100Ah)

                                Esmalt postitatud Svago poolt
                                Tegelikult laetakse autol korras akut konstantse pinge järgi, kuid suhteliselt ühtlase vooluga.
                                Autos ei reguleerita voolu üldse ju, vool on täpselt nii suur kui aku parasjagu vastu võtab ja genekas anda suudab. -20-ga peale käivitust võtab rõõmsalt 50+A vastu, vahet pole kas pöördes või tühikäigul.
                                Ma ei saa sellest aru, järelikult on see vale.

                                Comment

                                Working...