UKV stereodekoodri ümbertegemine

Collapse
X
 
  • Kellaaeg
  • Show
Clear All
new posts
  • Pläsku
    Liige
    • 09/2010
    • 1717

    #61
    Vs: UKV stereodekoodri ümbertegemine

    Esmalt postitatud Svago poolt
    Algul, kui polnud spetsiaalseid mikroskeeme, saigi piloottooniga dekoodreid valmistatudki transsidega. Päris tüütu oli ainult poole kerida:



    Lampidega variandid jäid küll tegemata, korra võtsin isegi plaani

    http://www.jogis-roehrenbude.de/Roeh...er/Dekoder.htm
    Üks skeem transistoritel oli ilma poolideta. Kogu majandamine 19/38kHz käis RC-filtritega tagasisides.

    Comment

    • Svago
      Liige
      • 09/2013
      • 3151

      #62
      Vs: UKV stereodekoodri ümbertegemine

      Oli jah selline variant olemas. Kiviga variandiga võrreldes oli ainult päris palju detaile.
      Seetõttu jäigi tegemata, kuna meremehed tõid igasugu lääne juppe.

      Comment

      • GU50
        Liige
        • 11/2004
        • 2139

        #63
        Vs: UKV stereodekoodri ümbertegemine

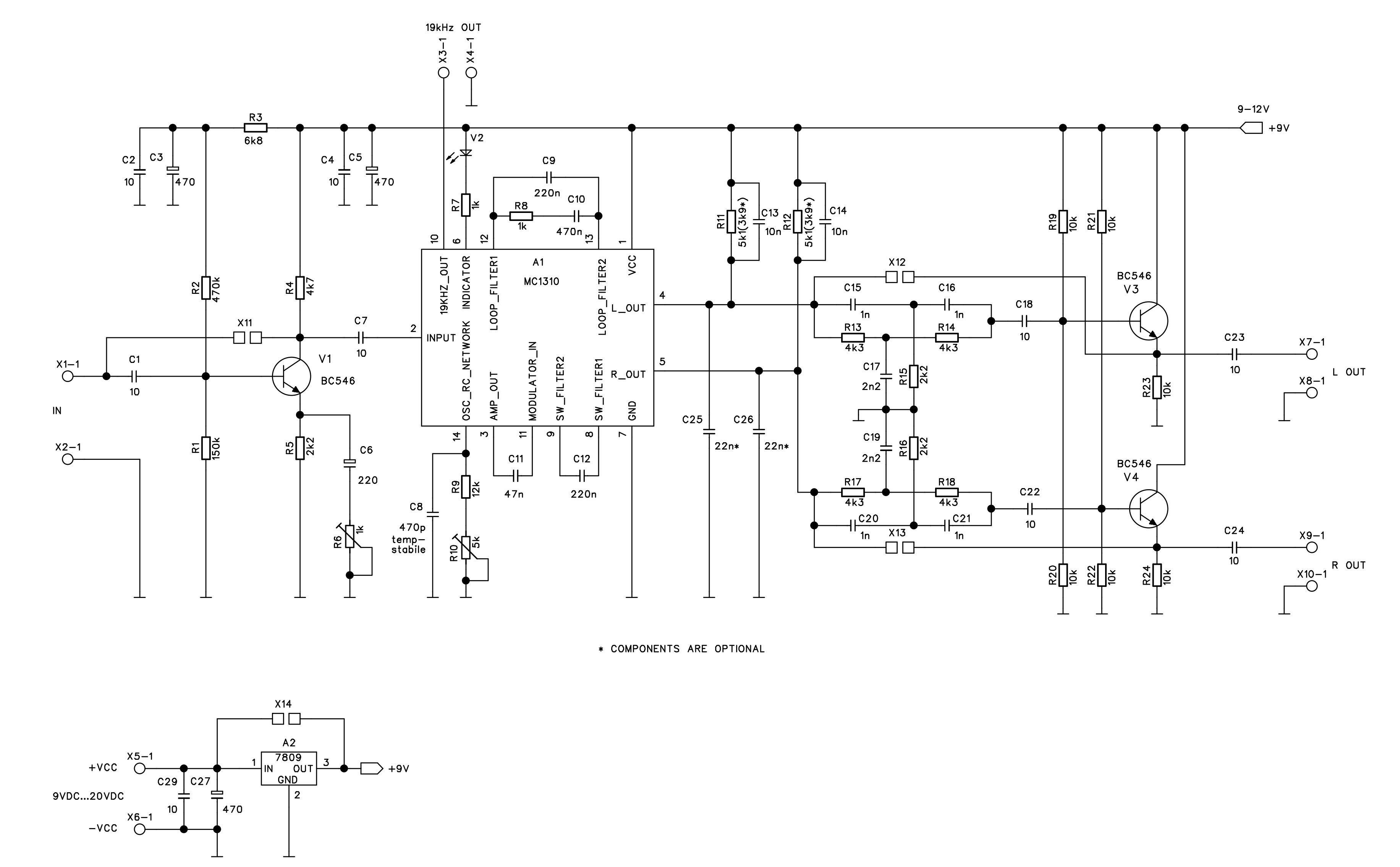
        Kui kedagi huvitab, siis mul jäid ühest projektist üle mõned MC1310 peal dekoodri plaadid. Üritasin teha võimalikult universaalset lahendust, skeemis on komponendid mitmesuguste filtrite ja eelvõimendite jaoks, mida saab vajadusel bypassida.

        Click image for larger version

Name:	decoder.jpg
Views:	1
Size:	307,0 KB
ID:	872645

        Click image for larger version

Name:	01.jpg
Views:	1
Size:	397,4 KB
ID:	872646
        Lampelektroonika sinule ja minule - www.konka.ee | EMSpeaker valjuhääldid. | Trükkplaatide projekteerimine.

        Comment

        • Svago
          Liige
          • 09/2013
          • 3151

          #64
          Vs: UKV stereodekoodri ümbertegemine

          See paistab olema jah päris hea ja universaalne tollane variant. Uuematel oli lõpus 2XOP filter.

          Mul oli igaks juhuks lisaks ka transistor, et saaks LED asemel kasutada mõnes raadios olevat originaalset hõõglampi.

          Sai kasutatud ka vene kahesüsteemset varianti:

          viimati muutis kasutaja Svago; 20 April 2020, 13:35. Põhjus: lisa

          Comment

          • sony123
            Liige
            • 04/2019
            • 101

            #65
            Vs: UKV stereodekoodri ümbertegemine

            Kas kuskil valmis kujul ka Fm stereo decooder müüa on? Mida ise ei pea ehitama.

            Comment

            • humax
              Liige
              • 08/2003
              • 2041

              #66
              Vs: UKV stereodekoodri ümbertegemine

              Kas kuskil valmis kujul ka Fm stereo decooder müüa on? Mida ise ei pea ehitama.
              Kuule mees, mis sul viga on ? See, et sa kirjutada ei oska seda me juba teame ja selles oleme veendunud! See et sa asjadest aru ei saa pole kah uudis? kuid uudis on see et sa ka lugeda ei oska või ei viitsi lugeda mis siin kirjutatakse on küll uudis ja sulle ju lausa pakutakse dekooderit mis on valmis ehitatatud.
              Kui kedagi huvitab, siis mul jäid ühest projektist üle mõned MC1310 peal dekoodri plaadid. Üritasin teha võimalikult universaalset lahendust, skeemis on komponendid mitmesuguste filtrite ja eelvõimendite jaoks, mida saab vajadusel bypassida.

              Comment

              • sony123
                Liige
                • 04/2019
                • 101

                #67
                UKV stereodekoodri ümbertegemine

                GU50 vastas kirjale nii :
                Praegu on pakkuda tühje trükkplaate €10/tk. ja 4 plaati on hetkel veel saadaval. Soovitan koostada dekooderi ise, sest selle plaadiga saab koostada vähemalt 3 erinevat varianti, vastavalt konkreetse seadme vajadusele.
                Nagu aru sain siis tal valmis kujul pole!

                Kas leitub Tallinnas meistrimeest vōi remontitöökoda ? Kes paneks fm stereo decooderi sinna raadiole.
                viimati muutis kasutaja Scott; 20 April 2020, 21:52. Põhjus: järjestikpostitused kokku

                Comment

                • vaiko
                  Liige
                  • 05/2003
                  • 716

                  #68
                  Vs: UKV stereodekoodri ümbertegemine

                  Esmalt postitatud sony123 poolt
                  Kas kuskil valmis kujul ka Fm stereo decooder müüa on? Mida ise ei pea ehitama.
                  Shele pakkus ju, post 30. Joodad külge, keerad potekast lambi põlema ja valmis!

                  Comment

                  • GU50
                    Liige
                    • 11/2004
                    • 2139

                    #69
                    Vs: UKV stereodekoodri ümbertegemine

                    Jah, seltsimehed unetud, lugu on tõepoolest nii nagu kirjutasin, eksituste vältimiseks rõhutan veel korra üle: hetkel on üle mõned dekooderi trükkplaadid (täpsemalt 4 tk). Mitte valmis koostatud dekooderid. Teema nimelt selline, et see plaat on tehtud võimalikult universaalseks, võimaldab koostada vähemalt kolm eri varianti:
                    1. eelvõimendi transistoriga. Seda võib kasutada, võib bypassida.
                    2. lõpus lihtne RC-filter;
                    3. lõpus keerukam RC-filter ja emitterjärgur koormuste sobitamiseks.
                    4. kombinatsioonid p. 1/2/3.
                    5. toide plaadil oleva 9V pingereguga, või ilma (kui raadiol juba sobiv toiteallikas olemas).

                    Võiksin põhimõtteliselt koostada ka valmis dekoodreid, sest paistab et maailmas on sellised muutunud defitsiidiks. Mis oli muide ka põhjus, miks sellise üldse tekitasin. Samas võiks huviline ise ka dekoodri kokku panna, vastavalt oma raadio omadustele, oleks hariduslik moment ka asja juures. Minu vaatepunktist on pisukeseks probleemiks ka see, et kasutaksin oma aega meelsasti muudeks asjadeks kui jootmise harjutamiseks. Kui keegi tahaks jootmisega tegelda, siis võime kooperatiivi teha.
                    Lampelektroonika sinule ja minule - www.konka.ee | EMSpeaker valjuhääldid. | Trükkplaatide projekteerimine.

                    Comment

                    • martinj
                      Administraator
                      • 11/2002
                      • 8691

                      #70
                      Vs: UKV stereodekoodri ümbertegemine

                      Esmalt postitatud sony123 poolt
                      Kas leitub Tallinnas meistrimeest vōi remontitöökoda ? Kes paneks fm stereo decooderi sinna raadiole.
                      Palju oled nõus välja käima ?
                      Kui väga hästi (loe: väga hästi) motiveerid, saad täispaketi , alates trükkplaadi disainist kuni valmis dekoodrini.
                      Aega võtab, sest ma tellin plaate Koroonamaalt.
                      Ja kivi tuleb ka kuskilt leida /põnevam on muidugi ise skeem välja nuputada, induktiivsusteta ümberlülitudekooder peaks tulema enam- vähem mõistlike juppide arvuga Idee: Topelt T filtriga 19 kHz selekteerida, kordistada kahega ja panna väljakad vastandfaasis lülitama.
                      PS./OT Olen näinud ka Kahesüsteemset БЦ-2 värviplokki. Ilma kivideta kusjuures ,ise leiutatud . Ja БЦ-2 sisust oli ära kasutatud niipalju kui võimalik, et PALi saada. Olid ikka mu lapsepõlveajal Kuliibinid.

                      Edit: ohho, oomipoes on MC1310 täitsa olemas. Niiet, lähed poodi, ostad kivi+ kaasuvad jupid, netis tüüpskeeme küll, aukudega makettplaadi, joodad kokku. Saad kauba peale veel haridust juurde.

                      viimati muutis kasutaja martinj; 20 April 2020, 20:57.
                      Elu on nagu lintmakilt muusika kuulamine. Mida lõpupoole, seda kiiremini hakkab linti äraandev ketas pöörlema...

                      Comment

                      • sony123
                        Liige
                        • 04/2019
                        • 101

                        #71
                        UKV stereodekoodri ümbertegemine

                        Esmalt postitatud vaiko poolt
                        Shele pakkus ju, post 30. Joodad külge, keerad potekast lambi põlema ja valmis!
                        Sain ta käest selle aga ei oska seda sinna panna. Kuna otste peal pole kirjas mis ots on mis.Click image for larger version

Name:	BA78FF90-3DFE-4FDC-AA30-4C56695A5240.jpg
Views:	2
Size:	203,1 KB
ID:	872647

                        Annan 70 euri , kui keegi sinna raadiole Fm stereo decooteri peale paneb!
                        viimati muutis kasutaja sony123; 21 April 2020, 07:27. Põhjus: järjestikpostitused kokku

                        Comment

                        • martinj
                          Administraator
                          • 11/2002
                          • 8691

                          #72
                          Vs: UKV stereodekoodri ümbertegemine

                          Pildi kohta:
                          Loogika ütleb, et see juhe, kus on stabilitron küljes, on vist toide. Sinine,- maa. Ülejäänud vaatad, kuhu lähevad.
                          70 euri eest saad poest kivi+ jupid+plaadi ja jääb raha, et ka õlut juua.
                          Elu on nagu lintmakilt muusika kuulamine. Mida lõpupoole, seda kiiremini hakkab linti äraandev ketas pöörlema...

                          Comment

                          • Svago
                            Liige
                            • 09/2013
                            • 3151

                            #73
                            Vs: UKV stereodekoodri ümbertegemine

                            No on alles porno.

                            Kondekad on ka vist sellest ajast, kui prahipoe 8 kopikaliste GT308B sai ehitatud 701 ja 714 värvi TV-le ilma kvartsita töötavaid PAL plokke (70-dad).

                            Comment

                            • madis64
                              Liige
                              • 02/2015
                              • 1764

                              #74
                              Vs: UKV stereodekoodri ümbertegemine

                              Esmalt postitatud Svago poolt
                              ... sai ehitatud 701 ja 714 värvi TV-le ilma kvartsita töötavaid PAL plokke (70-dad).
                              OT: Kas need olid need plokid, mis soojenemisega töö käigus kas paika või paigast ära ujusid?

                              Comment

                              • Svago
                                Liige
                                • 09/2013
                                • 3151

                                #75
                                Vs: UKV stereodekoodri ümbertegemine

                                Need ei ujunud temperatuuris, kuna sageduse stabiliseerimiseks sai kasutatud varikappi.
                                viimati muutis kasutaja Svago; 21 April 2020, 19:11.

                                Comment

                                Working...