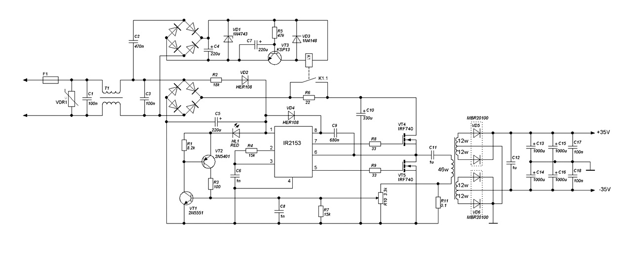
Olen mõned toiteplokid teinud sellise lihtsa skeemi baasil. Kasutanud PC toitekatest kättesaadavaid komponente suurelt jaolt ja toimib üldiselt kenasti siiani. Mis aga juhtub kui selline plokk peaks lühisesse minema juhtuma? Kohe kõvemat sorti pauk ja väljatransid pluss dioodisild ja kaitse vähemalt raudselt mahakandmisele? Või äkki elab üle, kui sisendis kaitse sama mis PC toitekal oli, väljundis mul ca 25V ja 15A koormus ja kaitse ka 15A vahel? Lühise korral teadupärast sellel kaitsmel tegelikult mahapõlemiseks märksa tugevamaid ampreid läheb tarvis. See üsna levinud skeem, ilmselt nii mõnigi samal põhimõttel sarnaseid plokke kasutanud, on ehk keegi juhtunud proovima väljundi lühist ja näinud tagajärgi?

Comment