Elektreetmikrofonidele ühine eelpinge?

Collapse
X
 
  • Kellaaeg
  • Show
Clear All
new posts
  • paadikapten
    Liige
    • 09/2004
    • 575

    #1

    Elektreetmikrofonidele ühine eelpinge?

    Sain tasuta omale sellise karaokemikrite mikseri: https://djcity.com.au/product/skytec...ne-controller/

    Kuna mikrofone kaasa ei tulnud ja enda dünaamikud on väga odavad saastad, proovisin elektreete. Eraldi patareist antud eelpingega toimivad elektreedid kenasti. Kuna ka see asjandus ise töötab kenasti koroonapataka pealt, tekkis mul idee teha eraldi pisike plokk, kust saaks patareitoite anda nii mikserile kui ka mikrofonidele. Eesmärk on muuta asi mobiilselt kasutatavaks ja kasutada tavalisi odavaid elektreetkapslitega arvutimikrofone. Mugavaim oleks toita kõike sama patarei pealt - kas oleks võimalik? Variant on ka, et mikserile jätan koroonapataka ja mikrofone toidan AA pulkadega. Kuid siin tekib jälle küsimus. Kui ma toidan mõlemat mikrofoni samast allikast, siis on mikrid oma eeltakistite kaudu ju sidestatud. Kas see ei pruugi nende tööd mõjutada (ülekostvus)?
  • Matis
    Liige
    • 01/2004
    • 1505

    #2
    Vs: Elektreetmikrofonidele ühine eelpinge?

    Esmalt postitatud paadikapten poolt
    Sain tasuta omale sellise karaokemikrite mikseri: https://djcity.com.au/product/skytec...ne-controller/
    Kuid siin tekib jälle küsimus. Kui ma toidan mõlemat mikrofoni samast allikast, siis on mikrid oma eeltakistite kaudu ju sidestatud. Kas see ei pruugi nende tööd mõjutada (ülekostvus)?
    Pädevamad parandavad, aga toiteallikas elik patarei peaks olema pmtslt lühis signaali jaoks. Ehk kui massi pidi ülekostvust pole siis toite poole kaudu ka mitte.
    Maailm oleks puhas ja süüta
    kui poleks õllejogurtit
    - Õ.Õ.

    Comment

    • martinj
      Administraator
      • 11/2002
      • 8691

      #3
      Vs: Elektreetmikrofonidele ühine eelpinge?

      Esmalt postitatud Matis poolt
      Pädevamad parandavad, aga toiteallikas elik patarei peaks olema pmtslt lühis signaali jaoks. Ehk kui massi pidi ülekostvust pole siis toite poole kaudu ka mitte.
      Toiteallikas (pingeallikas) ongi lühis+sisetakistus.
      Ehk kasuta julgelt.
      Elu on nagu lintmakilt muusika kuulamine. Mida lõpupoole, seda kiiremini hakkab linti äraandev ketas pöörlema...

      Comment

      • paadikapten
        Liige
        • 09/2004
        • 575

        #4
        Vs: Elektreetmikrofonidele ühine eelpinge?

        Tehtud. Toimib. Mikrofonid saavad oma pinge kahe AA patarei pealt (3V), mikserile tekitan eraldi toite koroonapatareiga.

        Comment

        • martinj
          Administraator
          • 11/2002
          • 8691

          #5
          Vs: Elektreetmikrofonidele ühine eelpinge?

          Võid ju sellest samast Kronast toita..
          Elu on nagu lintmakilt muusika kuulamine. Mida lõpupoole, seda kiiremini hakkab linti äraandev ketas pöörlema...

          Comment

          • Starfish
            Liige
            • 08/2009
            • 2294

            #6
            Vs: Elektreetmikrofonidele ühine eelpinge?

            Esmalt postitatud Matis poolt
            Pädevamad parandavad, aga toiteallikas elik patarei peaks olema pmtslt lühis signaali jaoks. Ehk kui massi pidi ülekostvust pole siis toite poole kaudu ka mitte.
            Teoreetilise ideali järgi on pingeallika sisetakistus lõpmatult väike ja vooluallika sisetakistus lõpmatult suur.
            Sellist ideaali saab kasvõi skeemianalüüsi ülesannetes kasutada, sedasi palju lihtsam kui igasugu muud imelikud meetodid.
            http://www.elfafoorum.eu/threads/80293-Elektrotehnika-%C3%BClesanded

            http://www.elfafoorum.eu/threads/802...%C3%BClesanded
            http://hparchive.com/
            https://worldradiohistory.com/index.htm

            Comment

            • paadikapten
              Liige
              • 09/2004
              • 575

              #7
              Vs: Elektreetmikrofonidele ühine eelpinge?

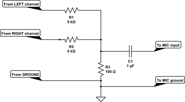
              Arvuti helikaardi liinisisendi taga toimib kenasti. Kuid tekkis probleem selle värgi sobitamisel tahvelarvutiga. Tahan karaokemikserist signaali anda tahvli mikrisisendisse. On olemas TRRS jagaja, mis selle pesa eraldi 3,5 mm pesadeks jagab, suvaline elektreetmikker töötab sellega. Tekitasin vahekaabli sellise skeemi järgi (konde panin veidi suurema, polnud skeemil näidatud väärtusega isendit):
              Click image for larger version

Name:	7M8mw.png
Views:	1
Size:	11,0 KB
ID:	871376

              Töötab, kuid salvestusäpi indikaator näitab mingit signaali ka reaalse signaali puudumisel (mikserist mikrite nupud maha keeratud) ja salvestuses on kuulda üsna selget tiksuvat heli. Mis võiks seda häiret tekitada?

              Comment

              • Mephistopheles
                Liige
                • 07/2008
                • 328

                #8
                Vs: Elektreetmikrofonidele ühine eelpinge?

                Mingi toiteahela signaal korjatakse yles?

                Olen kohanud seda, kus hiire liigutamisega tekkis helikaardi v2ljundisse imelik tasane vaevu m2rgatav urin ja kui hiir seisma j2i, siis oli kuulda 6rnalt tiksumist.
                V2ntv6ll on selleks k6ver, et mahuks mootorisse 2ra.

                Comment

                • paadikapten
                  Liige
                  • 09/2004
                  • 575

                  #9
                  Vs: Elektreetmikrofonidele ühine eelpinge?

                  Lauaarvuti taga töötab häireteta, seal saadan signaali helikaardi line in pessa (mitte mic in) ja häireid pole. Probleem ilmneb tahvelarvuti küljes, tahvlit kasutan ilma hiireta. Tahvlil on teadupärast ainus sisend mikrofonile. Tuleb signaalinivoo eeltakistitega alla tõmmata. Ja miskipärast tekib siis häire. Ilma takistiteta ei saagi, sisend ei suuda seda läbi lasta ja tulemus on rõve.

                  Comment

                  Working...