DCF77-korrektsioon kvartskellale
Collapse
X
-
Vs: DCF77-korrektsioon kvartskellale
Midagi DCF77 vastuvõtjate kohta.
Juba üle 10 aasta tagasi, kui endale kontrollvastuvõtja tegin, kasutasin üht moodulit 3V toitel
ja see tarbis töötades (väljund oli lahti) vaid 17µA. Samas olukorras nüüd üks teine, kusagilt
väljavõetud vastuvõtjamoodul toitega 1,5V võtab lausa 0,4mA. Muidu on ta täitsa töökorras,
võtan siiski käiku.
Muide, näiteks 32768Hz kvartsiga töötavad kella mikroskeemid К176ИЕ5 ja К176ИЕ12
tarbivad pingelt 9V voolu nii 0,17mA ümber, olen mõõtnud. Muidugi kui ta seisma panna
(näiteks kvartsi lahti ühendades vms.), jääb tarbimine alla 1µA ja kui kuidagi koormata
töötamise ajal (millalgi võin ka skeeminäite anda), siis tarbimine vastavalt kasvab.viimati muutis kasutaja fre; 12 April 2018, 19:52.Elektroonika töötab suitsu baasil.
Tähendab - igasse detaili on doseeritud täpne kogus suitsu.
Kui mõnest suits välja lasta, siis värk enam ei käi.Comment
-
Vs: DCF77-korrektsioon kvartskellale
Olen vahepeal nokitsenud skeemi maketi kallal.
DCF77 vastuvõtjamoodulile vajaliku 1,5V toite
võtsin 6,2kΩ takisti kaudu 9V pealt, panin rööbiti
ühendatud punase valgusdioodi stabiliseerima
ja nii sain vastuvõtjale toite 1,52V. T1 sattus kätte
C1815 ehk 2SC1815 ja VD1 juhtus КД503Б.
C1 panin 1µF ja sobiva ajakonstandi valisin
lihtsalt takistiga R3. Selle väärtuse 1,5...2,1MΩ
vahemikus eraldusid iga minuti alguse impulsid
korrektselt ja R3 panin 1,8MΩ. C2 panin 160pF,
ei hakanud selle minimaalset võimalikku määrama.
Jätkan katsetamist skeemi maketiga, millalgi
võin lõpliku skeemi siia välja panna ja kui on
huvilisi, siis lõpuks ka trükkplaadi joonise.
Praegusel kellaajal levib DCF77 minuni veel
enam-vähem hästi, aga juba hakkavad tekkima
mõned üksikud häired iga minuti sees. Sellega
seoses ma muidugi päevasel valgel ajal enam
kõiki minuti alguse signaale ei eralda, öösel aga
pole sellega mingeid probleeme. Mulle piisab
sellest täielikult, antud juhul aitaks kasvõi ühest
korrektsest minuti alguse signaalist ööpäevas.viimati muutis kasutaja fre; 20 April 2018, 09:59.Elektroonika töötab suitsu baasil.
Tähendab - igasse detaili on doseeritud täpne kogus suitsu.
Kui mõnest suits välja lasta, siis värk enam ei käi.Comment
-
Vs: DCF77-korrektsioon kvartskellale
Lisan nüüd kella skeemi ka, aga sinna juurde
mõtlen veel mahtuvusdioodiga korrektsiooni.
Olen seda skeemi varem kasutanud 4,5V toitel,
sellelt oli tarbimine kokku 0,26mA. Tookord oli
kellamehhanismi helihark-mootoriga jadamisi
kondensaator 0,22µF nagu skeemil, eks ta 9V
puhul tuleb väiksema mahtuvusega valida.
Sisend R (nullistus käimapanekul) ja väljund M
(minutisignaal, 40 + 20 sekundit) ühenduvad
korrektori vastavate otstega.Elektroonika töötab suitsu baasil.
Tähendab - igasse detaili on doseeritud täpne kogus suitsu.
Kui mõnest suits välja lasta, siis värk enam ei käi.Comment
-
Vs: DCF77-korrektsioon kvartskellale
Võrreldes esialgse skeemiga, tegin esiosas väikese muudatuse.
Kondensaatori C1 tühjakslaadimiseks panin dioodiga lahenduse
asemele eraldi transistori. Sellega on välditud võimalik hilistuse
erinevus, mis võib tekkida erineva pingeni laetud kondensaatori
tühjendamisel üheainsa transistori kaudu. Skeemiosa ka siia:
Olen kunagi proovinud mikroskeemiga К176ИЕ5 kella toitepinget
langetada 2,2 voldini, ikka töötas. Võib-olla oleks töötanud isegi
natuke vähemaga, seda piiri ei hakanud määrama. See katsetus
oli sellesama helihark-mootoriga kella "Весна" tehasevariandiga
(ilmselt järjekorras teine, patarei ikka seesama 1,5V, aga muundi
1,5 voldilt umbes 4 voldini), kus üheksa mikroskeemi К217НТ3
(igaühes vaid neli transistori) asemele oli võetud kasutusele juba
К176ИЕ5 ja К176ТМ1. Arvatavasti nõustub К176ИЕ12 samuti
töötama nii madala toitepingega, võtaks siis juba liitiumaku sinna
toiteks kogu skeemile. Seeria К561 (neid mul veel mitme karbitäie
jagu alles) töötab ka 3 voldiga nagunii.Elektroonika töötab suitsu baasil.
Tähendab - igasse detaili on doseeritud täpne kogus suitsu.
Kui mõnest suits välja lasta, siis värk enam ei käi.Comment
-
Vs: DCF77-korrektsioon kvartskellale
Veidi sellest kellamehhanismi helihark-mootorist.
Sellist võib kohata mõnedes (küllaltki haruldastes ja suhteliselt kallites)
nõukogude-aegsete kellade "Весна", aga ka "Кобзарі" mudelites.
Otsingusõnadeks "камертонные часы" või "камертонный механизм"
Tegemist ei ole omaaegse klassikalise kellaga, kus käigutäpsuse määras
helihargi omavõnkesagedus, siin on see määratud kvartsi sagedusega.
Kvartsgeneraatori sagedus 32768Hz jagatakse kahega-kahega-kahega
jne., kuni saadakse sagedus 128Hz. See on resonantssagedus erilisele
kolme haruga helihargile. Kolm haru on allosas omavahel ühenduses,
nii et keskmist haru võngutades hakkavad resoneeruma ka äärmised.
Keskmise haru küljes on südamikud, mis ergutuspoolide sisemuses
tekkivas magnetväljas võnkuma pannakse. Kaks äärmist haru on aga
omavahel kokku ühendatud erilise kujuga püsimagnetiga, mille pooluste
vahele on pandud pöörlema isemoodi hammasratas - sellel on kodaraid
ja hambaid ühepalju, paiknedes vaheldumisi nii et magneti poolused
tõmbavad oma vahele kord hammast, kord kodarat jne. Selgitav pilt:
Algselt käsitsi hoo sisse saanud hammasratas jääb siis pöörlema juba
kvartsgeneraatori stabiilsusega ja sagedusel 128Hz võnkuva helihargi
vahendusel määratud kiirusel ja täpsusel. Võnkeamplituud pole kuigi
suur, vast umbes millimeetri jagu neutraalasendist mõlemale poole.
Taolist kellamehhanismi valmistati alates aastast umbes 1975, alguses
saadi sellele vajalik 128Hz suurema hulga mikroskeemide vahendusel,
neid nimetati siis К2НТ173, hiljem aga К217НТ3. Nendes igaühes oli
vaid neli n-p-n transistori, ei midagi muud. Hiljem läks lihtsamaks, kui
käibele ilmusid spetsiaalsed "kella seeria" mikroskeemid. Veel hiljem
(näiteks 1987. aastal) on helihargist juba loobutud ja sama mehhanismi
(enamik detaile on samad)* sekundiosuti on pandud juba "hüppama"
sekundikaupa. Vedajaks siis sünkroonmootor, ehituselt väga sarnane
tänapäevastele tuntud "hiinakatele", aga väljanägemiselt korralikum.
Mootori töölesaamiseks oli samuti kvarts 32768Hz, aga lisaks sellele
mikroskeem К512ПС2 ja H-sild kahe p-n-p ja kahe n-p-n transistoriga.
* - Selline on siis seinakell, nimeks tal küll "Янтарь", kuid mehhanismil on
ladina tähtedega sissepressitud kiri VESNA ja mehhanismi tüüp 59206M,viimati muutis kasutaja fre; 19 December 2022, 17:00.Elektroonika töötab suitsu baasil.
Tähendab - igasse detaili on doseeritud täpne kogus suitsu.
Kui mõnest suits välja lasta, siis värk enam ei käi.Comment
-
Vs: DCF77-korrektsioon kvartskellale
https://meshok.net/pics3/40809092.jpg МОЛНИЯ"Directly or indirectly, all issues related to sound should be decided by the ear as an organ of hearing: conclusions that are given by the ear is no longer necessary to challenge. Lord Rayleigh (John William Strutt)Comment
-
Vs: DCF77-korrektsioon kvartskellale
Need lingid on tuttavad, nähtud. Aga "Молния" variant pole mulle
tegelikkuses ette juhtunud ja see on ka teistsugune, endale vist
ei tahakski. Sellel pannakse helihark ise-võnkuma, kvartsi pole.Elektroonika töötab suitsu baasil.
Tähendab - igasse detaili on doseeritud täpne kogus suitsu.
Kui mõnest suits välja lasta, siis värk enam ei käi.Comment
-
Vs: DCF77-korrektsioon kvartskellale
Jätkan möödunud aastal alustatud teemat.
Teema alguses on skeemil näha eraldi heligeneraatorit (mikroskeemil DD3),
selles osas tekkis mõte skeemi lihtsustada. Kella mikroskeemist (vt. postitust
#19) võib ka sobivad toonid saada, jääb üle vaid nende kahe vahel valida ja
sobiv skeemiosa läheb palju lihtsamaks:
Valiku teeb triger, nagu ka eespool kirjeldatud.
Kui sekundi- või minutipiikse kuulates kostub madalam (128Hz) toon,
tähendab see seda et kell oli ajaetaloniga võrreldes maha jäänud ja
seega on alanud kvartsgeneraatori sageduse tõstmine.
Kõrgem toon (1024Hz) aga tähendab vastupidist protsessi.Elektroonika töötab suitsu baasil.
Tähendab - igasse detaili on doseeritud täpne kogus suitsu.
Kui mõnest suits välja lasta, siis värk enam ei käi.Comment
-
Vs: DCF77-korrektsioon kvartskellale
Esipostituse skeemil on DD3-ga koostatud heligeneraator, mille sagedus on suures piiris muudetav.
Antud juhul määrab sageduse R6 või R7 väärtus (katseliselt, millised sagedused tunduvad sobivat).
T2 pole muud kui kõige lihtsam sobitus, et see heli mingi telefonikapsliga kuuldavaks teha...Elektroonika töötab suitsu baasil.
Tähendab - igasse detaili on doseeritud täpne kogus suitsu.
Kui mõnest suits välja lasta, siis värk enam ei käi.Comment
-
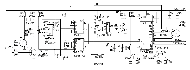
Vs: DCF77-korrektsioon kvartskellale
Nüüdseks on kokku saanud selline skeem:
Klikk joonisel peaks seda suuremana näitama.
Seegi pole veel lõplik, skeemi maketeerimisel
ja katsetamisel tuleb kindlasti veel üht-teist muuta.
Montaažijooniste väljamõtlemisel muutub kindlasti
veel ka viikude numeratsioon.Elektroonika töötab suitsu baasil.
Tähendab - igasse detaili on doseeritud täpne kogus suitsu.
Kui mõnest suits välja lasta, siis värk enam ei käi.Comment
-
Vs: DCF77-korrektsioon kvartskellale
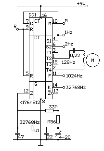
К176ИЕ12 on ka juba mitutpidi sobilik valmistükk, vajalik minuti periood tuleb kah sealt välja.
Tõsi, tema kvartsgeneraatori sagedus on veidi sõltuvuses toitepingest, aga ma heal meelel
ei tahaks mikroskeemide toitepinget stabiliseerima hakata. Kunagi ammu oli mul kasutuses
selline skeem (kvartsgeneraatori skeemina kella "Весна" vabriku originaal):
Selle sain nii täpseks timmida et ühe kuu käiguviga jäi alla paari sekundi. Niiviisi mitu aastat.
Tolle toitepinge oli siis mul stabiliseeritud pingelanguga punasel LED-il, midagi 1,6V juures,
LED ise muidugi nii väikese vooluga (30kΩ takisti kaudu) nähtavalt ei helendanudki.
Eks katsetused näitavad, kuidas ja milline skeem jääb.
Varikapi abil tahaks, olenevalt trigeri DD2.1 seisust, saada sagedusi 32767,8Hz ja 32768,2Hz.
See oleks käiguviga mõlemale poole ühe sekundi umbes kahe ööpäevaga.Elektroonika töötab suitsu baasil.
Tähendab - igasse detaili on doseeritud täpne kogus suitsu.
Kui mõnest suits välja lasta, siis värk enam ei käi.Comment
-
Vs: DCF77-korrektsioon kvartskellale
Katsetasin, toitepingel 4,0V andis К176ИЕ12-ga kvartsgeneraator sageduse 32768,1Hz,
toites 3,1V-ga aga juba 32767,8Hz. Ju ikka tuleb kvarts tööle panna eraldi stabiliseeritud
toitepingega generaatoris ja anda signaal К176ИЕ12 sisendile Z (viigule 12).Elektroonika töötab suitsu baasil.
Tähendab - igasse detaili on doseeritud täpne kogus suitsu.
Kui mõnest suits välja lasta, siis värk enam ei käi.Comment
Comment