Ehk keegi moderaator võtab vaevaks ja tõstab selle postituse teiseks teemaks?
Ei suutnud otsustada kuhu selle oleks teinud. Skeemide alla nagu sobiks aga teisalt - nagu ei sobi ka.
Ilmselt võiks see huvi pakkuda võimendiehitajatele ja mõnele kes niisuguste isenditega hädas. Tundub, et neid võimendeid on hulgim liikumas ja rikkis isendeid aeg-ajalt sattunud kätte, nagu ka sel korral.
Iseehitajatele võiks see huvi pakkuda seetõttu, et ilmselt nii mõnedki on kokku puutunud probleemiga mil iseehitatud võimule ei ole sobivat toidet või veelgi huvitavam kui ka mõni hulluvaateline tahaks seda teostada nagu kaasaegsed kommertsvõimendid - kompaktse ja võimsana
Nagu tavaks kipub niisugustel võimenditel olema, on põhiprobleem üldiselt ikka toide. Möödunud aasta lõpukuudel jäi näppu mitu rikkis sülearvuti toiteplokki, mõned päris toekad. Ajendas see üht mõtet, et ehk looks järje "RecycledAMP" teemale milles kunagi sai kirjutatud lihtsast skeemist, lihtsa võimendi loomist vanadest CRT teleritest-monitoridest leitavatest juppidest. Huvilisele, selkorral küll edasijõudnud huvilisele oleks ehk ka see teema abiks, kasvõi hariduslikul eesmärgil. Nimelt on vana ju hukas sülearvuti toiteplokki kasutades võimalik väga suures osas, kasutades seal olevaid töökorras komponente, luua üpris miniatuurne toiteallikas, mille võimsus rahuldaks mõnesaja W pidevvõimsusega võimendi toitevajadused ja ka ei hirmutaks edasijõudnumat ehitajat siis selle juurde vajatavate ostetavate komponentide hind, juhul kui esimese hooga saab midagi valesti tehtud ja komponendid riknevad.
Muidugi peab märkima, et tegu on ELUOHTLIKU pingega, seda peaks konstruktor arvestama kindlasti ja kui on vähegi tunne, et midagi on ebaselge, küsida teadjamatelt nõu, et vältida õnnetusi!
Ühesõnaga siis lahkan juba mitmendat käesoleva teema patsiendina märgitud võimendit mis küll mudeliti erinevad kuid põhiolemuselt on nad samad. Internetis on üpriski palju ülevaateid milles selle tootja võimendid saavad kiita. Mõneti ma ei nõustuks selle kiitusega aga peab märkima, et kui ta töötab siis on ta üpriski immuunne igasugustele probleemidele, nii toiteosa kui võimendi ise.
Konkreetne isend on kellegi Läti "Juris-e" poolt juba näpitud, paraku tundub aga, et "Juris" ei ole päris täpselt teadnud mida ta teeb või kuhu ta jõuda tahab. Ühesõnaga on ta asendanud selles rikkis toitega võimendis mõned detailid, mis aga ei ole päris sobivad ja see poolik remont on viinud võimendi taas hukule.
"Juris" on olnud rohkem ärimees kui remondimees - näitena on toiteplokis siis asendatud muunduri väljatransistorid mis tõesti, nagu ka teemas viidati on sel korral tõesti niisugused mida tehases ei ole selles mudelis kasutatud. "Juris" on võtnud suvalised, tundub, et IRF740 väljakad ja susanud need skeemi, õigele "ärimehele" kohaselt on "Juris" aga töö planeerinud ainuisikulise allkirjaga - ta on liivapaberit kasutades püüdnud teha tööd, mida hilisemal vajadusel oskaks identifitseerida vaid tema ise
- eemaldades komponendi tootjatähised, nagu ka meie ringkondades varem on kuulutatud analoogseid juhuseid
, ta ei ole sellele eriti mõtelnud, et need transistorid on selles toiteplokis küll kasutatavad kuid töökindlust nõudvas seadmes siiski ei ole soovitatavad - 400V pinge mida tootja lubab, jääb veidi vajaka, ka lubatud voolud on väikesed. Jah, iseehitaja saab luua u. 500W toiteploki, kasutades kaht IRF740 poolsildlülituses väljakat (isiklikult soovitaks minimaalselt 500V isendeid) kuid see on algtase. Ka on "Juris" leidnud, et üle 100kHz muundussagedusel töötavas skeemis on rikkis alaldidioode hea asendada vastavalt vajadusele ehk kui üks on vigane, võib asendada selle ettejuhtuvaga - mida ma samuti ei teeks ega soovitaks seda ka algajale kes juba saab aru kuidas impulsstoiteplokk töötab ning soovib ka ise midagi valmis ehitada. Juris on asendanud ülikiiretest alalditest ühe kaksikdioodi ettejuhtuva vene KD kiire dioodiga mida nii kõrgel sagedusel ja erinevate näitajatega algsest, siiski kasutada ei saa. Asi muutub paremaks kui asendatuks kõik dioodid, kasvõi nende vene KD kiiretoimelistega. Tänu "Juris-e" ärimehevaistule hiljem, kui toiteplokk töötas koormuse all, surid ka teised 3 aladidioodi ära kuna nad ei tulnud toime voolude jagamisega. Lisaks on "Juris" küll omandanud oskuse, mis ilmselt teda ärimaailmas aitaks kuid elektroonikas paraku eriti mitte - ta küll tunneb numbreid kuid numbrikoodid, millega osa elektroonikakomponente tähistatud, neid "Juris" lugeda ei oska - ta on asendanud balanseeritud ahelates riknenud detaile nominaalidega mille väärtus erineb teise õlast 10x - näiteks teab "Juris", et kui suuruses 2512 SMD takistil on kood "270" sobib selle asemele vene veerandvatine OMLT, nominaalväärtusega 270 oomi.
Meistrimees on ilmselgelt murdnud pead - millega asendada see pagana poolsildlülituses algselt luminofoorlambi kontrolleriks loodud kuid hiljem peamiselt isenokitsejate poolt kasutust leidnud kui üpris lollikindel (kui õigesti tööle panna), lihtsa skeemiga ja laialdaselt "impruuvitav" IR21531D. Ta on sellega omajagu vaeva näinud, lõppeks on siis algse, DIP kestas kivikese asendanud SO8 korpuses ja IR2153!!! versiooniga, juurde on ta siiski lisanud vajaliku bootstrap dioodi, seejuures aga on ta jälle veidi eksinud ja kasutanud standardset dioodi mida võiks mööndustega kasutada juhul kui see toiteplokk muundaks 10kHz sagedusel, toimetab konkreetne aga 113kHz sagedusel ja bootstrap diood peaks olema ülikiiret tüüpi - näiteks oleks iseehitajal edev panna IR2153 või IR21531 (ilma D liiteta) kasutamisel selleks dioodiks US1J.
Ka on "Juris" jätnud kontrollimata osa detaile ja kui seade siis poolikult remondituna on koormuse alla sattunud, on juba tehases, algne, feigimaiguline ja vilets snuberkondensaator kuuma radiaatori kõrval oma mahtu kaotama asunud vastavalt impulsskoormuse ujumisele siis lõpuks on mitu paha asja kokku juhtunud, ilusasti, ilma tootjatähiseta transistoritele andnud ebasobival ajal käskluse "lülita", mispeale vaesed transistorid on oma mahlad plaadile heitnud ja koivad maast lahti tõstnud
Ehk siis - kui on huvilisi, kes tahaks näiteks ise ehitada omale SMPS toitekat (võimendi toiteks) või remondivad võimendi toitekat siis võib selle skeemi ja sarnaseid (palju enam impruuvitud ja mitmeid kaitselülitusi sisaldavaid) lahata kasvõi uues teemas
Ise olen mitut lahendust katsetanud ja viimasega sain püsival ja üsna induktiivsel koormusel juba üle 1,2kW võimsust, seejuures ei eraldunud kusagilt üleliia soojust ja ka raadio ei tunnistanud selle ploki tööd. Peab veel märkima siia, et paha on, et PFC üldiselt puudub kuid konkreetse vajaduse korral saab siiski võimsustegurit paremaks mõne üsna lihtsa võttega. See on soovitav suuremal võimsusel. Ka antud teemas olev võimendi toiteplokk ei oma pm mingit adekvaatset PFCd, ühekordne filter ei taha tegelikult täita miinimumnõudeid aga EU maal siiski lubatakse seda toota ja turustada, saab ütelda, et amatöörehitaja saaks (kui tahab) seda oluliselt paremini teha
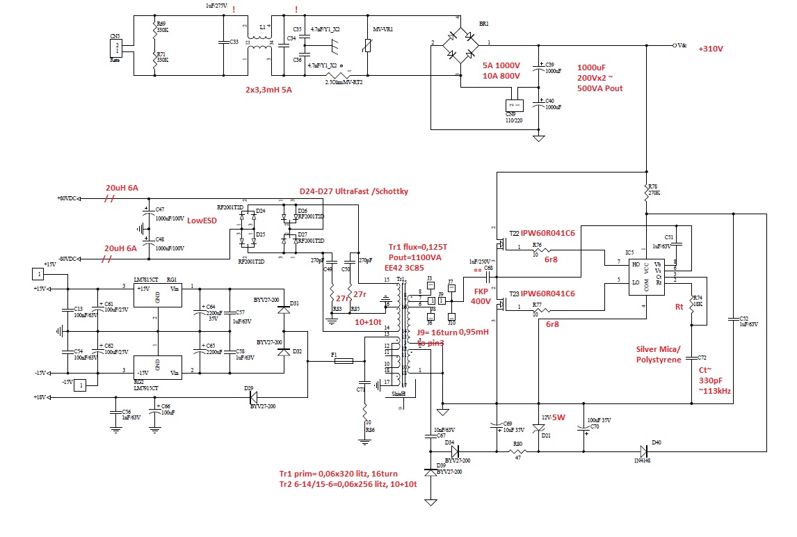
Lisan skeemi ja mõned pildid.
Keda huvitab asi, võib teemas edasi arutleda. Mõned modifitseeringud ja algsed numbrilised punased väärtused on näide, neid aluseks võttes saab 100% toimiva asja kui koostada see korras osadest. Mõni asi on overkill kuid see on tahtlik - sellest võib saada kas õppetunni (kooliraha läbi) või siis uurida ja mõtelda, mida saaks teha teisiti ja vähema kuluga.
*tegelaskuju teemas on fiktsioon, et luua veidi lugemisnüanssi
Ei suutnud otsustada kuhu selle oleks teinud. Skeemide alla nagu sobiks aga teisalt - nagu ei sobi ka.
Ilmselt võiks see huvi pakkuda võimendiehitajatele ja mõnele kes niisuguste isenditega hädas. Tundub, et neid võimendeid on hulgim liikumas ja rikkis isendeid aeg-ajalt sattunud kätte, nagu ka sel korral.
Iseehitajatele võiks see huvi pakkuda seetõttu, et ilmselt nii mõnedki on kokku puutunud probleemiga mil iseehitatud võimule ei ole sobivat toidet või veelgi huvitavam kui ka mõni hulluvaateline tahaks seda teostada nagu kaasaegsed kommertsvõimendid - kompaktse ja võimsana

Nagu tavaks kipub niisugustel võimenditel olema, on põhiprobleem üldiselt ikka toide. Möödunud aasta lõpukuudel jäi näppu mitu rikkis sülearvuti toiteplokki, mõned päris toekad. Ajendas see üht mõtet, et ehk looks järje "RecycledAMP" teemale milles kunagi sai kirjutatud lihtsast skeemist, lihtsa võimendi loomist vanadest CRT teleritest-monitoridest leitavatest juppidest. Huvilisele, selkorral küll edasijõudnud huvilisele oleks ehk ka see teema abiks, kasvõi hariduslikul eesmärgil. Nimelt on vana ju hukas sülearvuti toiteplokki kasutades võimalik väga suures osas, kasutades seal olevaid töökorras komponente, luua üpris miniatuurne toiteallikas, mille võimsus rahuldaks mõnesaja W pidevvõimsusega võimendi toitevajadused ja ka ei hirmutaks edasijõudnumat ehitajat siis selle juurde vajatavate ostetavate komponentide hind, juhul kui esimese hooga saab midagi valesti tehtud ja komponendid riknevad.
Muidugi peab märkima, et tegu on ELUOHTLIKU pingega, seda peaks konstruktor arvestama kindlasti ja kui on vähegi tunne, et midagi on ebaselge, küsida teadjamatelt nõu, et vältida õnnetusi!
Ühesõnaga siis lahkan juba mitmendat käesoleva teema patsiendina märgitud võimendit mis küll mudeliti erinevad kuid põhiolemuselt on nad samad. Internetis on üpriski palju ülevaateid milles selle tootja võimendid saavad kiita. Mõneti ma ei nõustuks selle kiitusega aga peab märkima, et kui ta töötab siis on ta üpriski immuunne igasugustele probleemidele, nii toiteosa kui võimendi ise.
Konkreetne isend on kellegi Läti "Juris-e" poolt juba näpitud, paraku tundub aga, et "Juris" ei ole päris täpselt teadnud mida ta teeb või kuhu ta jõuda tahab. Ühesõnaga on ta asendanud selles rikkis toitega võimendis mõned detailid, mis aga ei ole päris sobivad ja see poolik remont on viinud võimendi taas hukule.
"Juris" on olnud rohkem ärimees kui remondimees - näitena on toiteplokis siis asendatud muunduri väljatransistorid mis tõesti, nagu ka teemas viidati on sel korral tõesti niisugused mida tehases ei ole selles mudelis kasutatud. "Juris" on võtnud suvalised, tundub, et IRF740 väljakad ja susanud need skeemi, õigele "ärimehele" kohaselt on "Juris" aga töö planeerinud ainuisikulise allkirjaga - ta on liivapaberit kasutades püüdnud teha tööd, mida hilisemal vajadusel oskaks identifitseerida vaid tema ise


Meistrimees on ilmselgelt murdnud pead - millega asendada see pagana poolsildlülituses algselt luminofoorlambi kontrolleriks loodud kuid hiljem peamiselt isenokitsejate poolt kasutust leidnud kui üpris lollikindel (kui õigesti tööle panna), lihtsa skeemiga ja laialdaselt "impruuvitav" IR21531D. Ta on sellega omajagu vaeva näinud, lõppeks on siis algse, DIP kestas kivikese asendanud SO8 korpuses ja IR2153!!! versiooniga, juurde on ta siiski lisanud vajaliku bootstrap dioodi, seejuures aga on ta jälle veidi eksinud ja kasutanud standardset dioodi mida võiks mööndustega kasutada juhul kui see toiteplokk muundaks 10kHz sagedusel, toimetab konkreetne aga 113kHz sagedusel ja bootstrap diood peaks olema ülikiiret tüüpi - näiteks oleks iseehitajal edev panna IR2153 või IR21531 (ilma D liiteta) kasutamisel selleks dioodiks US1J.
Ka on "Juris" jätnud kontrollimata osa detaile ja kui seade siis poolikult remondituna on koormuse alla sattunud, on juba tehases, algne, feigimaiguline ja vilets snuberkondensaator kuuma radiaatori kõrval oma mahtu kaotama asunud vastavalt impulsskoormuse ujumisele siis lõpuks on mitu paha asja kokku juhtunud, ilusasti, ilma tootjatähiseta transistoritele andnud ebasobival ajal käskluse "lülita", mispeale vaesed transistorid on oma mahlad plaadile heitnud ja koivad maast lahti tõstnud

Ehk siis - kui on huvilisi, kes tahaks näiteks ise ehitada omale SMPS toitekat (võimendi toiteks) või remondivad võimendi toitekat siis võib selle skeemi ja sarnaseid (palju enam impruuvitud ja mitmeid kaitselülitusi sisaldavaid) lahata kasvõi uues teemas

Ise olen mitut lahendust katsetanud ja viimasega sain püsival ja üsna induktiivsel koormusel juba üle 1,2kW võimsust, seejuures ei eraldunud kusagilt üleliia soojust ja ka raadio ei tunnistanud selle ploki tööd. Peab veel märkima siia, et paha on, et PFC üldiselt puudub kuid konkreetse vajaduse korral saab siiski võimsustegurit paremaks mõne üsna lihtsa võttega. See on soovitav suuremal võimsusel. Ka antud teemas olev võimendi toiteplokk ei oma pm mingit adekvaatset PFCd, ühekordne filter ei taha tegelikult täita miinimumnõudeid aga EU maal siiski lubatakse seda toota ja turustada, saab ütelda, et amatöörehitaja saaks (kui tahab) seda oluliselt paremini teha

Lisan skeemi ja mõned pildid.
Keda huvitab asi, võib teemas edasi arutleda. Mõned modifitseeringud ja algsed numbrilised punased väärtused on näide, neid aluseks võttes saab 100% toimiva asja kui koostada see korras osadest. Mõni asi on overkill kuid see on tahtlik - sellest võib saada kas õppetunni (kooliraha läbi) või siis uurida ja mõtelda, mida saaks teha teisiti ja vähema kuluga.
*tegelaskuju teemas on fiktsioon, et luua veidi lugemisnüanssi
