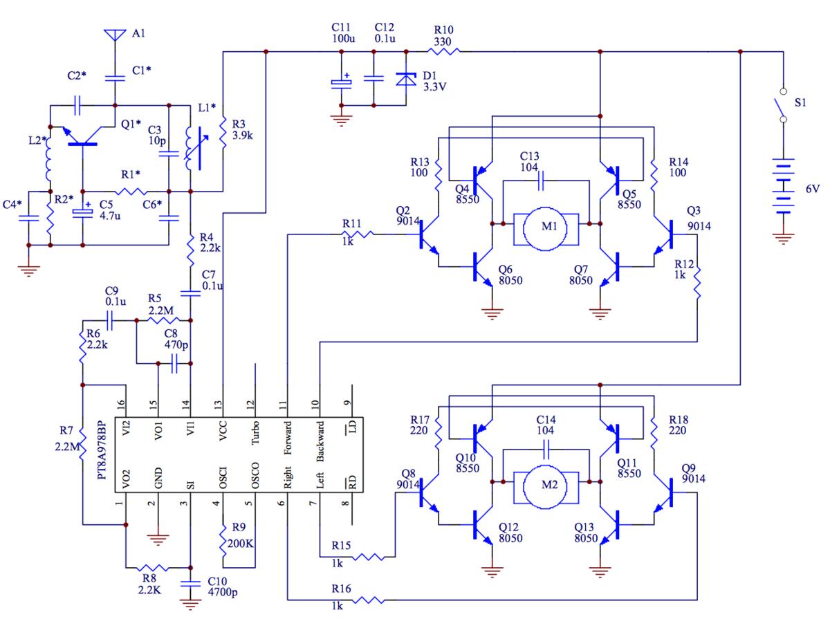
Tere, kunagi sai soetatud lastele mõeldud elektriauto. Autol oli üks 6v mootor. Sai tellitud 12v mootorid, et teha vedu mõlemale rattale. Nüüd aga küsimus, et kas muu elektroonika ka 12v vastu peab 
Tegin mõned klõpsud, ehk keegi targem oskab pildi järgi öelda kas suits väljutatakse kohe või peab vastu
See siis karp kuhu saabub toide akult ja jagatakse laiali teistele komponentidele.

Tegin mõned klõpsud, ehk keegi targem oskab pildi järgi öelda kas suits väljutatakse kohe või peab vastu

See siis karp kuhu saabub toide akult ja jagatakse laiali teistele komponentidele.
Comment