Jungi regulaator

Collapse
X
 
  • Kellaaeg
  • Show
Clear All
new posts
  • uni
    Liige
    • 06/2004
    • 200

    #1

    Jungi regulaator

    Õhtust.
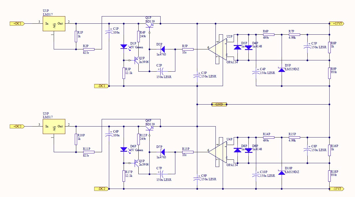
    Ladusin kokku antud pildi järgi regulaatori. Aga +/-15 voldi asemel saan -7,2 /+7,8. Sisse lasen toitekast 23v + 23v.
    Montaaži 3x üle vaadanud. Klemm koos. Mida kahtlustada võiks?
    Click image for larger version

Name:	Jungpsu+-15v.jpg
Views:	1
Size:	108,0 KB
ID:	878213
  • moi
    Liige
    • 01/2003
    • 7726

    #2
    Vs: Jungi regulaator

    Emamvähem lubatava suurusega koormus taha asjale, voltmeetriga kõigi sõlmede pinged üle mõõta ja skeemile kirjutada, siis ehk keegi oskab aidata.

    Comment

    • martinj
      Administraator
      • 11/2002
      • 8691

      #3
      Vs: Jungi regulaator

      Kui need pinged on stabiilsed, siis on (skeemis paremal) oleva võrdlusahela mõni element vale väärtusega.
      Elu on nagu lintmakilt muusika kuulamine. Mida lõpupoole, seda kiiremini hakkab linti äraandev ketas pöörlema...

      Comment

      • dumb_user
        Meistrimees
        • 02/2011
        • 718

        #4
        Vs: Jungi regulaator

        Kirjelda seda toite sisselaskmise protsessi natuke täpsemalt, et mis ots ja kuhu.

        Comment

        • uni
          Liige
          • 06/2004
          • 200

          #5
          Vs: Jungi regulaator

          Tänud Martinj. Smd tööd ei peaks vist õhtul tegema. R9 ja R18 sai valed haaratud.

          Comment

          Working...