Ekvalaiser GE-7030

Collapse
X
 
  • Kellaaeg
  • Show
Clear All
new posts
  • moi
    Liige
    • 01/2003
    • 7731

    #16
    Vs: Ekvalaiser GE-7030 - kas neid kondekaid on ikka nii palju vaja?

    Blu ray mängijal on väljundtakistus ilmselt 100 oomi. 7k ja 600 pF annavad lõikesageduse 38 kHz (-3 dB punkt), kui lisada veel pistikute mahtuvused ja muud parasiitsed mahtuvused, siis võibki tulla, et lõikesagedus tuleb kuhugi kuuldavasse alasse või väga selle lähedale, ka siis kui -3 dB punkt on väljaspool kuuldavat ala on kuuldavas alas juba mõni dB langust.

    Takisteid tuleks vähendada aga lubatava koormuse piires. Kui väiksem takisti on 100 oomi, siis jaguri väljundtakistus tuleb alla 100 oomi.
    Samas on üsna mõtetu signaali enne ülesse võimendada, et teda siis jaguriga või volumi potega jälle maha summutada, sest iga võimendamine ainult lisab moonutusi ja ka jaguriga maha jagamine lisab moonutusi kui seda natuke valesti teha.
    viimati muutis kasutaja moi; 06 August 2015, 12:38.

    Comment

    • madis64
      Liige
      • 02/2015
      • 1764

      #17
      Vs: Ekvalaiser GE-7030 - kas neid kondekaid on ikka nii palju vaja?

      Esmalt postitatud moi poolt
      Samas on üsna mõtetu signaali enne ülesse võimendada, et teda siis jaguriga või volumi potega jälle maha summutada, sest iga võimendamine ainult lisab moonutusi ja ka jaguriga maha jagamine lisab moonutusi kui seda natuke valesti teha.
      Ega seal eriti ei võimendatagi - Ray kirjutab nii:

      "You can reduce the gain of the DOS somewhat by enlarging the emitter resistors R9 and R10. They provide local feedback to the input stage. But I would not recommend making them so large to get just 300mV output level, the input stage will have way too much feedback that way. It's difficult to reduce the signal further, the player's DAC already outputs a large amplitude. The DOS merely compensates for the 6dB loss of the passive filter and mostly acts as a buffer."

      Comment

      • moi
        Liige
        • 01/2003
        • 7731

        #18
        Vs: Ekvalaiser GE-7030 - kas neid kondekaid on ikka nii palju vaja?

        Näppude peal arvutades peaks selle astme võimendus peale sisendfiltrit olema umbes ---
        viimati muutis kasutaja moi; 07 August 2015, 11:16. Põhjus: vale info kustutatud

        Comment

        • madis64
          Liige
          • 02/2015
          • 1764

          #19
          Vs: Ekvalaiser GE-7030 - kas neid kondekaid on ikka nii palju vaja?

          Kui palju võiks siis R9 ja R10 suurendada, et võimendust 6 dB peale alla tuua?

          Kui väljundaste on rehkendatud 10 mA voolule, siis kas näpud nivoopingejaguri mõistlikku summaarset takistust ka näitavad?

          Ning kas R15 väärtus (hetkel 100k) ka mingit olulist tähtsust omab?
          viimati muutis kasutaja madis64; 06 August 2015, 21:47. Põhjus: Täiendused

          Comment

          • moi
            Liige
            • 01/2003
            • 7731

            #20
            Vs: Ekvalaiser GE-7030 - kas neid kondekaid on ikka nii palju vaja?

            R15 ei mõjuta seal eriti midagi on lihtsalt igaks juhuks, et lüüdi otsa alasispinge nullis hoida.

            Seda lubatud minimaalset koormust näppude peal välja ei arvuta, peab transide parameetreid teadma ja siis kuskilt programmist läbi laskma.

            Kontrollisin selle võimenduse asja täpsemalt üle ja võimendus peaks olema siiski umbes R6/(2*R10), mis on 2,5 korda e. 8 dB kui R10 on 910 oomi, näppude peal panin mööda. Sisendis on ka pinge jagurid R1/R3 R2/R4 mis ka umbes 2,5 korda signaali maha jagavad.

            Sinu kasutatud jagur jagab signaali maha 4,6 korda, et sama palju võimendust vähendada peaks R10 olema umbes sama suur kui R6, kas siis režiimid paikka jäävad ei viitsi arvutama hakata.

            Comment

            • madis64
              Liige
              • 02/2015
              • 1764

              #21
              Vs: Ekvalaiser GE-7030 - kas neid kondekaid on ikka nii palju vaja?

              Tänud, ei pea rohkem midagi arvutama.

              Comment

              • madis64
                Liige
                • 02/2015
                • 1764

                #22
                Vs: Ekvalaiser GE-7030 - kas neid kondekaid on ikka nii palju vaja?

                Teadus nõuab ohvreid - sai siis riiulist CD-40 välja võetud, mille väljundaste puhtalt opvõimenditel tehtud on (ei mingit HDAM filtrit).

                Bipolaarsete lüütide asemele panin Mundorfi MCap-id, mute-transsidest läheme mööda, opvõimendite toitelüüdid said ka uued ja lõpuks vahetasin ka opvõimendid välja.
                Attenuaatoriga väljundi jaoks lisasin omaette pesapaari (ka otseväljund jäi alles).
                Viisin mängija võimendi juurde nii et kaabli pikkuseks jäi alla meetri.

                Tulemus siis selline, et 47k/7,5k nivoopingejaguriga jäi väljundsignaal tuhmiks (nagu CD-67-lgi), 750R/240R pingejaguriga on juba täitsa hää.

                Nüüd tuleb ainult kindlaks teha, kui väikest kogutakistust CD-67 lõppaste välja kannatab...

                Comment

                • moi
                  Liige
                  • 01/2003
                  • 7731

                  #23
                  Vs: Ekvalaiser GE-7030 - kas neid kondekaid on ikka nii palju vaja?

                  Kui ka meetrise kaabliga jäi 7 koomise väljundtakistusega pingejaguriga tuhmiks, siis peaks uurima ega võimu sisendis mingit RC filtrit ei ole, võibolla toob liiga suur signaaliallika väljundtakistuse selle filtri lõikesageduse liiga madalale.

                  Tee katseliselt kindlaks, millist takistust kannatab, mõõda helikardiga nii 7 k kui 240 jaguri kaudu mingi kõrgema sageduse THDd ja kui nad väga palju ei erine võid kasutada 240 oomist.
                  Alternatiiv oleks muidugi uurida lõppvõimust, miks ta nii palju võimendab, kas seal on mingi lisa võimendus aste enne päris lampvõimu ja äkki saab sellest mööda minna.

                  Comment

                  • madis64
                    Liige
                    • 02/2015
                    • 1764

                    #24
                    Vs: Ekvalaiser GE-7030 - kas neid kondekaid on ikka nii palju vaja?

                    Kuidas ma mõõdan mingi konkreetse sageduse thd-d cd-mängijal?
                    Audiocheckist saan valitud sageduse wav-faili (-3db), selle kõrvetan plaadile.
                    Edasi - millega ma selle mahamängitava sageduse thd arvutis kätte saan?

                    Võimendi sisendiks on deklareeritud eelmisel lehel postitatud pildil nähaolev opvõimendi.
                    Ega see kontseptuaalselt mulle ei meeldi, kuid võimendi heliga olen ma tervikuna hetkel rahul (kui "rinnakorv vibreerima keerata" on heli hea ja selge) ja ma ei ole neid kümnete kaupa kuulanud, et otsustada, kui palju ta nii- või naasugustele alternatiividele alla jääb.
                    Skeemi mahajoonistamiseni ei ole veel jõudnud, kuna "uus ja mitteodav asi" ja trükiplaat on kahepoolne ning trafode otsad on keerutatud/joodetud s.t. plaadi korpusest väljavõtmine on suurem töö.
                    Ehk 2016 aastal jõuan ka selleni (opakast võiks ju lahti saada kui see just eluliselt hädavajalik ei ole, samuti on deklareeritud pentoodlülitus asi, mille üle mõtteid mõlgutada).

                    Comment

                    • moi
                      Liige
                      • 01/2003
                      • 7731

                      #25
                      Vs: Ekvalaiser GE-7030 - kas neid kondekaid on ikka nii palju vaja?

                      THDd saab jah siinuse plaadile salvestades ja seda siis mahmängimisel mõõtes selle sama REW-iga või mõne muu FFT võimelise softiga mis ilusti THD numbri välja arvutab. Kuna sa kasutad UCA222-e siis sagedus võiks olla 7 kHz või madalam, muidu sa ei näe kõrgemaid harmoonilisi, 48 kHz sämplimissagedusega ja 7 kHz signaaliga peaks kolmas harmooniline veel näha olema.

                      Comment

                      • madis64
                        Liige
                        • 02/2015
                        • 1764

                        #26
                        Vs: Ekvalaiser GE-7030 - kas neid kondekaid on ikka nii palju vaja?

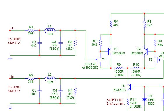
                        Ray arvas vahepeal, et DOS astme väljundkoormusega ei oleks hea 22k-st allapoole minna (moonutused pidavat kasvama hakkama). See aga jääb 750/240R-ist veel suhteliselt kaugele.

                        Tekkis aga mõte DOS-astme kõrgemaoomilisest pingejagurist saata signaal kaablisse läbi lihtsa opvõimendist puhvri - tasub vist järgi proovida, kas kõrv kuuleb vahe ära ja kui kuuleb, siis kuhu suunas see on...

                        Edit: aga kas enne T6 ei ole võimalik signaaliamplituudi vähendada - paneks pingejaguri selle ette:

                        Click image for larger version

Name:	DOS_2.jpg
Views:	1
Size:	24,9 KB
ID:	869180

                        ?
                        viimati muutis kasutaja madis64; 13 August 2015, 06:15. Põhjus: täiendused

                        Comment

                        • moi
                          Liige
                          • 01/2003
                          • 7731

                          #27
                          Vs: Ekvalaiser GE-7030 - kas neid kondekaid on ikka nii palju vaja?

                          Aga miks ikkagi ei tohiks astme võimendust nii väikseks ajad kui sul vaja? See et astme sisene tagasiside läheb suureks ei tee midagi halba? Ma ikka arvan et kuigi mõtekas ei ole signaali ülesse võimendada, et seda siis pingejagurite või volumi potekatega maha summutada.

                          Üks lisa opakas ahelas ei ole kuigi mõtekas.
                          T6 ette ei sobi kuidagi ükski pingejagur kuna eelmine aste hoiab T6 režiime paigas. aga DOS sisendis võib ka pingeid maha jagada aga siis peab ka natuke arvutama, seal ka ju filter.

                          Kui DOS astet ei tohi koormata väiksema kui 22 k siis on ta ikka väga pirts ja kardab ka 3 meetrit RCA kaablit kuna sellise kaabli mahtuvuslik takistus on helisagedusvahemikus tihti väiksem kui 22 K oomi.
                          viimati muutis kasutaja moi; 13 August 2015, 08:07.

                          Comment

                          • madis64
                            Liige
                            • 02/2015
                            • 1764

                            #28
                            Vs: Ekvalaiser GE-7030 - kas neid kondekaid on ikka nii palju vaja?

                            Esmalt postitatud moi poolt
                            Aga miks ikkagi ei tohiks astme võimendust nii väikseks ajad kui sul vaja? See et astme sisene tagasiside läheb suureks ei tee midagi halba? Ma ikka arvan et kuigi mõtekas ei ole signaali ülesse võimendada, et seda siis pingejagurite või volumi potekatega maha summutada.
                            Et suurendaks siis R9 ja R10-t?

                            Esmalt postitatud moi poolt
                            T6 ette ei sobi kuidagi ükski pingejagur kuna eelmine aste hoiab T6 režiime paigas. aga DOS sisendis võib ka pingeid maha jagada aga siis peab ka natuke arvutama, seal ka ju filter.
                            Filter seal on, kuid selle ümberarvutamine ei ole minu võimetele kohane:

                            Click image for larger version

Name:	DOS_3.jpg
Views:	1
Size:	28,2 KB
ID:	869181


                            Esmalt postitatud moi poolt
                            Kui DOS astet ei tohi koormata väiksema kui 22 k siis on ta ikka väga pirts
                            "Ei kommentaari" ;-) , ei ole minu "lapsuke" ...

                            Comment

                            • moi
                              Liige
                              • 01/2003
                              • 7731

                              #29
                              Vs: Ekvalaiser GE-7030 - kas neid kondekaid on ikka nii palju vaja?

                              Esmalt postitatud madis64 poolt

                              "Ei kommentaari" ;-) , ei ole minu "lapsuke" ...
                              Näppude peal asja kontrollides tundubki, et väljund tahab väga suure takistusega koormust aga vist mitte nii suurt kui 22k. Ühe sõnaga kehvasti disainitud on see DOS.
                              viimati muutis kasutaja moi; 13 August 2015, 11:01.

                              Comment

                              • madis64
                                Liige
                                • 02/2015
                                • 1764

                                #30
                                Vs: Ekvalaiser GE-7030 - kas neid kondekaid on ikka nii palju vaja?

                                Võimalik (mul opvõimendid plaadil alles nii et tagasiminek algsele versioonile on suhteliselt lihtne kui selle astmega midagi head välja ei tule).

                                Samas kui opvõimendi asemel näiteks emitterjärgur lõpupuhvriks lisada, peaks ju pooljuhte signaaliahelasse suurusjärgu võrra vähem lisanduma?
                                viimati muutis kasutaja madis64; 13 August 2015, 11:42.

                                Comment

                                Working...